Nieuwe inzichten in de behandeling en het management van hartfalen.
De neutrofielen-lymfocytenratio (NLR) is een eenvoudige inflammatoire marker bij hartfalen. Dit commentaar in ESC Heart Failure bespreekt of het beloop van NLR
AI-ondersteunde point-of-care echocardiografie kan de beoordeling van de linkerventrikelejectiefractie (LVEF) verschuiven van ervaren echocardiografisten naar n
Deze JACC-studie onderzocht de kwaliteit van hartfalenzorg bij Aziatische patiënten in de Verenigde Staten en vond dispariteiten in behandeling en uitkomsten. H
Hartfalenpatiënten hebben vaak een hoge symptoomlast en beperkte levensverwachting, maar palliatieve zorg wordt nog weinig geïntegreerd. Dit overzichtsartikel i

Bij 505 hartfalenpatiënten werd met unsupervised AI-clustering op basis van 15 multimodale klinische variabelen — waaronder metabole, inflammatoire en lichaamsc
Dit EHJ-editoriaal plaatst de langetermijnresultaten van aficamten in de context van het groeiende arsenaal aan myosineremmers voor obstructieve hypertrofische
Onderzoek in het EHJ onthult dat nucleair argonaute-2 (AGO2), een kerncomponent van het microRNA-systeem, hartfalen met behouden ejectiefractie verergert door m
Dit EHJ-editoriaal bespreekt de ontdekking dat nucleaire microRNA's via het Argonaute-eiwit het cardiale metabolisme reguleren bij hartfalen met behouden ejecti
In dit editoriaal van het European Heart Journal bespreekt Filippo Crea de actuele epidemiologie en behandeling van hartfalen en cardiomyopathieën. Het biedt ee
Dit JACC-editorial schetst hoe aficamten de behandeling van obstructieve hypertrofische cardiomyopathie fundamenteel kan veranderen. Het stuk plaatst de recente
Dit JACC-editorial bespreekt de therapeutische vooruitgang bij niet-obstructieve hypertrofische cardiomyopathie, een subgroep waarvoor tot nu toe weinig evidenc
In dit JACC-editorial bespreekt Harlan Krumholz hoe we vooruitgang en bewijs moeten interpreteren bij hypertrofische cardiomyopathie (HCM). Het stuk plaatst rec
Dit JACC-editorial bespreekt de opkomende rol van kunstmatige intelligentie toegepast op het standaard 12-afleidingen-ECG als risicobiomarker voor het ontwikkel
Atriale cardiomyopathie wordt steeds meer erkend als een op zichzelf staande aandoening die predisponeert voor atriumfibrilleren en hartfalen. Dit ESC scientifi
In deze grote EHJ-studie werd bij 470 patiënten met LMNA-genvarianten het risico op ernstig hartfalen in kaart gebracht. De onderzoekers ontwikkelden een voorsp
De FOREST-HCM-studie in het EHJ toont aan dat langdurige behandeling met aficamten, een selectieve cardiale myosineremmer, veilig en effectief is bij patiënten
Deze gerandomiseerde triple-crossover trial in JACC vergeleek bisoprolol met verapamil bij niet-obstructieve hypertrofische cardiomyopathie. De fysiologische st
Dit JACC-editorial bespreekt de MAPLE-HCM resultaten en de vraag of aficamten een keerpunt betekent in de behandeling van obstructieve hypertrofische cardiomyop
Primaire resultaten van ANSWER-HF bevestigden dat sacubitril/valsartan bij Chagas-hartfalen het NT-proBNP sterker verlaagt dan enalapril. ARNI is effectief bij
In deze JACC-studie werd een AI-model getraind op 12-afleidingen-ECG's om hartfalen te voorspellen, met data uit de HeartShare/AMP-HF gepoolde cohorten. Het mod
Deze JACC-publicatie presenteert een multidomein patiëntanalyse van de MAPLE-HCM trial met aficamten bij obstructieve hypertrofische cardiomyopathie. De analyse
Deze JACC-analyse van de MAPLE-HCM trial vergeleek de door patiënten gerapporteerde gezondheidsstatus bij gebruik van aficamten versus metoprolol bij obstructie
Een observationele studie in ESC Heart Failure vergeleek de driejaarsuitkomsten van patiënten met takotsubo-syndroom en hartfalen. De analyse uit een wereldwijd
Dit overzichtsartikel in het European Heart Journal beschrijft de omvang, pathofysiologie en behandeling van hartfalen bij ouderen. Na het 70e levensjaar stijgt
Gerandomiseerde trial vergeleek directe met uitgestelde non-culprit PCI bij MI. De resultaten informeren de optimale timing van complete revascularisatie.
De EMPATHY-trial onderzocht hartfalentherapie bij patiënten met gevorderde kanker onder palliatieve zorg. Optimale HF-behandeling verbeterde de kwaliteit van le
Het Shock-POL-register, gepubliceerd in ESC Heart Failure, beschrijft de behandeling en uitkomsten van patiënten met cardiogene shock in het beloop van een acuu
Finse onderzoekers vergeleken de kosten en klinische uitkomsten van patiënten met gevorderd hartfalen die een linkerventrikel-assist device (LVAD) of harttransp
Japanse onderzoekers toonden in ESC Heart Failure aan dat de CONUT-score (Controlling Nutritional Status) ventriculaire ritmestoornissen kan voorspellen bij pat
Analyse in JACC over het tijdsverloop van de cardiovasculaire en niergerelateerde voordelen van finerenon bij patiënten met hartfalen en chronische nierziekte b
Overzicht van de sekseverschillen bij gedilateerde cardiomyopathie met identificatie van kennishiaten en suggesties voor toekomstig onderzoek.
Onderzoek naar de prognostische waarde van serum-transthyretineniveaus vóór en na het starten van tafamidis bij patiënten met transthyretine-amyloïd cardiomyopa
Onderzoek of een stijging van serum-transthyretine na het starten van tafamidis geassocieerd is met verbeterde overleving bij transthyretine-amyloïd cardiomyopa
Beschouwing over de huidige stand van hartfalenpreventie, met aandacht voor bewijsgeneratie, klinisch trialontwerp en regulatoire goedkeuringstrajecten.
Studie naar de voorspellende waarde van atriale mechanische contractie voor het cerebrovasculaire risico bij patiënten met transthyretine-amyloïdcardiomyopathie
Het ESC HF III Register volgde 10.162 patiënten uit 41 landen met hartfalen (HFrEF, HFmrEF en HFpEF). Het register biedt gedetailleerde gegevens over in-hospita
Deze geactualiseerde Cochrane-review van 47 trials (10.803 deelnemers) toont dat diverse interventies — van educatie en motiverende gespreksvoering tot thuisrev
De CMP-MYTHiC-trial onderzoekt of colchicine, een immunomodulerend middel met een gunstig veiligheidsprofiel, de prognose verbetert bij patiënten met chronische
De PATHFINDER-trial onderzocht een gecombineerde interventie — educatie tijdens opname, een ontslagplan met verwijzing naar hartrevalidatie en geplande huisarts

De Cardio-Meds-app, ontwikkeld in Genève, verbeterde de hartfalenkennis significant na 30 dagen gebruik in een gerandomiseerde studie bij 49 patiënten. De app s
De IASO-DCM-trial onderzocht immunoadsorptie als behandeling voor gedilateerde cardiomyopathie met cardiale auto-antilichamen. Deze nieuwe benadering richt zich

Hartfalen leidt bij ouderen tot verminderde levenskwaliteit en frequente ziekenhuisopnames. Deze scoping review en rapid realist synthesis onderzocht hoe en waa
In het Duitse PPCM-register werden verhoogde serumspiegels van Activine-A — een senescence-geassocieerde factor — gevonden bij patiënten met acute peripartum ca
Een analyse van de Amerikaanse Nationwide Readmissions Database toont dat diabetes bij patiënten die opgenomen zijn met myocarditis geassocieerd is met een verh
Een prospectieve cohortstudie uit Jordanië bij 227 hartfalenpatiënten laat zien dat behandeling met een angiotensinereceptor-neprilysineremmer (ARNI) na drie ma
Studie onderzocht de veiligheid van aspirinestop bij LVAD-patiënten op VKA. Het weglaten van aspirine was veilig met minder bloedingen, consistent met de trend
Een Circulation-studie analyseerde de genetische achtergrond van tachycardie-geassocieerde cardiomyopathie, waarbij zowel polygene risicoscores als zeldzame mon
Dit Circulation-artikel onderzoekt de rol van een mitrotroop — een remmer van vetzuuroxidatie — bij de behandeling van hartfalen met behouden ejectiefractie (HF

Patiënten met HCM verminderen vaak hun fysieke activiteit uit angst voor plotse hartdood. Deze studie onderzocht objectief gemeten activiteitspatronen met accel
Zevenjaarsresultaten van PARTNER 3 bevestigden vergelijkbare uitkomsten van TAVR en chirurgie bij laagrisicopatiënten. De langetermijnduurzaamheid van TAVR is g
Patiënten met acute decompensatie van hartfalen hebben een slechte prognose: ziekenhuismortaliteit van 6-8% en tot 25% heropname binnen drie maanden. Dit onderz
De TRICORDER-trial toonde dat een AI-enabled stethoscoop gelijktijdig hartfalen, kleplijden en AF kan detecteren. De technologie biedt point-of-care screening i
Definitieve analyse van VICTOR bevestigde dat vericiguat de mortaliteit bij HFrEF met recente verslechtering vermindert. Het middel wordt definitief als vijfde
REBOOT subanalyse onderzocht sekseverschillen in het effect van bètablokkers na MI. Er was geen sekseverschil, wat het neutrale resultaat generaliseert naar bei
ACC beknopte klinische richtlijn voor ATTR-cardiomyopathie geeft een gestructureerd pad voor diagnose, risicostratificatie en behandeling met tafamidis, acorami
Eerder onderzoek suggereerde een verband tussen subklinische congestie en onvoldoende voedingsinname, maar bewijs was beperkt. Deze studie onderzocht met gestru
ESC/ERS-richtlijnen adviseren risicostratificatie van PAH-patiënten met niet-invasieve parameters, terwijl rechterhart-hemodynamiek optioneel is. Deze studie on
Een analyse van de HELP-HF database onthult belangrijke geslachtsverschillen bij patiënten met gevorderd hartfalen. Vrouwen worden later doorverwezen, ontvangen
De eerste directe vergelijking tussen semaglutide en tirzepatide bij patiënten met obesitas en hartfalen met behouden ejectiefractie (HFpEF). Beide GLP-1-recept
Een meta-analyse van gerandomiseerde trials onderzocht het effect van vroegtijdige start van mineralocorticoïdreceptorantagonisten (MRA's) bij patiënten met har
Gerandomiseerde trials wijzen op gunstige effecten van metformine bij hartfalen met verminderde ejectiefractie, maar het werkingsmechanisme is onduidelijk. Dit
Hypertrofische cardiomyopathie is een heterogene myocardaandoening. De rol van cardiopulmonale inspanningstesten (CPET) bij het voorspellen van ernstige cardial
Deze meta-analyse van gerandomiseerde trials toont aan dat intraveneuze toediening van ijzercarboxymaltose (FCM) bij hartfalenpatiënten met ijzertekort het same
Bio-impedantiemeting biedt een niet-invasieve manier om de vochtverdeling in het lichaam te beoordelen bij hartfalenpatiënten. Deze studie toont aan dat compart
De meeste studies naar HFrEF includeerden uitsluitend symptomatische patiënten. Er is weinig bekend over de klinische kenmerken en progressie naar symptomatisch
Een hoge cardiometabole index (CMI) is een risicofactor voor hartfalen, maar de langetermijnimpact van cumulatieve CMI-blootstelling is onduidelijk. In een groo
De LEVO-D studie onderzocht herhaalde levosimendan-infusies bij ambulant hartfalen. De interventie verbeterde de kwaliteit van leven maar de harde uitkomsten ni
Vergelijkende analyse documenteerde dat de mortaliteit bij HFpEF die van HFrEF benadert in het moderne tijdperk. HFpEF is geen milde aandoening meer.
Studie toonde dat neuromusculaire elektrostimulatie de functionele status verbetert bij gehospitaliseerde patiënten met ernstig hartfalen die niet kunnen mobili
Meta-analyse vergeleek vochtbeperking met liberale inname bij hartfalen. Vochtbeperking bood geen consistent voordeel, wat het gangbare advies nuanceert.
Eerste gerandomiseerde trial van adaptieve bloeddrukgemoduleerde pacing bij hypertensief HFpEF. Het innovatieve concept koppelt hartstimulatie aan hemodynamisch
Een praktijkgerichte review over het gebruik van vericiguat, een relatief nieuw middel voor chronisch hartfalen, specifiek bij de oudere patiënt. De auteurs bes
Hartfalen met verminderde ejectiefractie gaat vaak gepaard met secundaire mitralisinsufficiëntie. Deze 2D- en 3D-echocardiografische studie onderzocht het effec

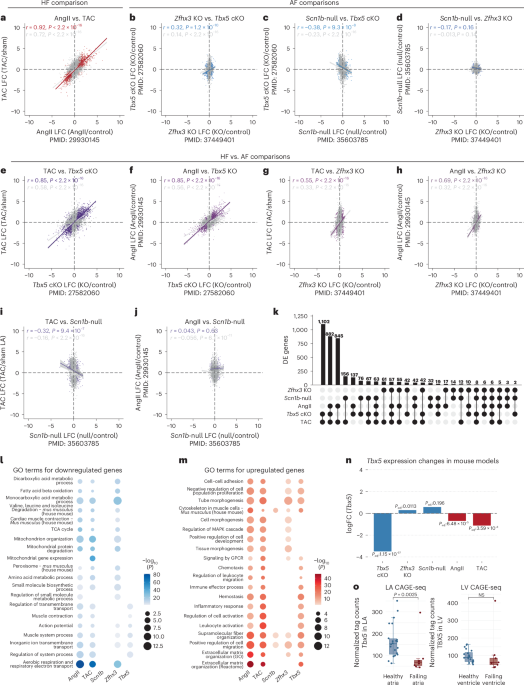
Onderzoek in Nature Cardiovascular Research onthult dat atriumfibrilleren en hartfalen een gemeenschappelijk TBX5-afhankelijk genregulatienetwerk delen. Bij bei
Meta-analyse van vier gerandomiseerde trials die onderzocht of bètablokkers geassocieerd zijn met betere cardiovasculaire uitkomsten na een myocardinfarct bij p
Met data uit het Sarcomeric Human Cardiomyopathy Registry werd het verband onderzocht tussen gebiedsgebonden sociale determinanten van gezondheid en klinische u
De eerste fase 3-trial in 2018 met een transthyretinestabilisator voor ATTR-cardiomyopathie wakkerde interesse in betere detectie aan. Dit commentaar bespreekt
Klonale hematopoëse gedreven door somatische mutaties (CHIP) is een onafhankelijke cardiovasculaire risicofactor. Dit commentaar bespreekt de potentiële rol van
Cohortstudie naar het verband tussen specifieke CHIP-driver-gensubtypes en incident hartfalen, en of CHIP-geassocieerde comorbiditeiten deze associatie mediëren
Mega-meta-analyse bevestigde dat SGLT2-remmers de nieruitkomsten verbeteren over het hele GFR- en albuminuriespectrum. De nierbescherming is universeel en niet
Studie onderzocht of hartfalentherapie veilig kan worden gestaakt na EF-herstel door succesvolle AF-ritmecontrole. De resultaten informeren het management na he
Multicenter trial vergeleek ARNI met enalapril bij hartfalen door Chagas-ziekte. De eerste RCT specifiek bij deze unieke HF-etiologie vult een belangrijke kenni
GALACTIC-HF subanalyse onderzocht de relatie tussen serummagnesium en uitkomsten bij HFrEF. Hogere magnesiumspiegels waren geassocieerd met betere prognose.
Cardiale reverse remodeling treedt op bij een kleine subgroep van hartfalenpatiënten. Dit fenomeen wordt het vaakst gezien bij LVAD-ondersteuning. Dit onderzoek
Verstoringen in cardiaal vertaktketenamiozuurmetabolisme en mitochondriale homeostase zijn betrokken bij hartfalen. Dit onderzoek toont dat GRSF1 beschermt tege
Geactualiseerde systematische review vatte het volledige farmacologische bewijs bij HFrEF samen. De vierpijlertherapie (SGLT2i + ARNI + BB + MRA) plus vericigua
Uitgebreide follow-up van DANISH bevestigde dat ICD's bij niet-ischemische HFrEF geen significant overlevingsvoordeel bieden op lange termijn. De ICD-indicatie
Analyse onderzocht het effect van vericiguat op totale (inclusief recurrente) HF-events bij stabiele HFrEF. Vericiguat verminderde het totaal aantal events sign
Meta-analyse toonde dat discordantie tussen creatinine- en cystatine C-gebaseerde eGFR geassocieerd is met slechtere klinische uitkomsten. Discordante schatting
TOPCAT subanalyse onderzocht soluble urokinase plasminogen activator receptor (suPAR) als biomarker bij HFpEF. Het inflammatiemarker voorspelde slechtere uitkom
Studie onderzocht de haalbaarheid en veiligheid van gelijktijdige griep- en RSV-vaccinatie bij hartfalenpatiënten. De co-vaccinatie was veilig en effectief, wat
Fase 1b studie van AZD3427, een nieuwe relaxinereceptoragonist, toonde verbeterde renale perfusie bij HFrEF. Het middel biedt een potentieel nierbeschermend mec
Studie karakteriseerde HFpEF-fenotypen in device- en chirurgische trials. De heterogeniteit van HFpEF vereist fenotype-specifieke behandelstrategieën.
Studie onderzocht de hemodynamische effecten van istaroxime bij hartfalen-gerelateerde cardiogene shock. Het middel verbeterde de diastolische functie en cardia
Studie documenteerde geografische variatie in patiëntkenmerken en behandeling van HFrEF wereldwijd. GDMT-implementatie verschilt aanzienlijk per regio, wat geri
EMPACT-MI subanalyse onderzocht het effect bij MI-patiënten met en zonder diabetes of CKD. Het voordeel was beperkt tot subgroepen met hogere risico's, wat de i
Systematische review documenteerde de economische impact van hartfalen in Europa. De kosten zijn aanzienlijk en stijgend, gedreven door hospitalisaties. Prevent
Analyse onderzocht het effect van dapagliflozine na MI stratificerend naar EF. Het voordeel concentreerde zich bij lagere EF-waarden, consistent met de HF-indic
Meta-analyse bevestigde dat hartrevalidatie de gezondheidsgerelateerde kwaliteit van leven bij HFpEF verbetert. Inspanning blijft een hoeksteen van HFpEF-manage
Analyse onderzocht de CV-voordelen van intensieve bloeddrukverlaging bij patiënten met onbekende HFpEF. Intensieve therapie verminderde HF-events ook bij deze l
Deze studie onderzocht klinische en demografische kenmerken en mortaliteitsverschillen tussen mannelijke en vrouwelijke patiënten met hartfalen met verminderde
Studie documenteerde het verhoogde risico op AF, hartfalen, CVA en sterfte bij frequente premature ventriculaire complexen. Hoog PVC-burden vereist monitoring e
Gerandomiseerde trial onderzocht of kaliumsuppletie het risico op ventriculaire aritmieën vermindert bij hoogrisicopatiënten. De interventie verminderde aritmie
De DAPA ACT HF-trial onderzocht dapagliflozine gestart tijdens hospitalisatie voor hartfalen. De vroege initiatie was veilig en verminderde hartfalengebeurtenis
Analyse onderzocht de relatie tussen verschillende adipositasmaten en klinische uitkomsten bij HFmrEF/HFpEF. Centrale adipositas was een sterkere voorspeller da
ACC scientific statement geeft een gestructureerd kader voor obesitasmanagement bij hartfalen. GLP-1-agonisten, tirzepatide en bariatrische chirurgie worden gep
Studie documenteerde nierfunctietrajecten rond HFrEF-hospitalisatie. Verschillende trajectpatronen zijn geassocieerd met verschillende prognoses, wat gepersonal
Definitieve meta-analyse bevestigde dat bètablokkers na MI zonder gereduceerde EF geen klinisch voordeel bieden. Samen met ABYSS en REDUCE-AMI verandert dit de
Aanvullende definitieve trial bevestigde dat bètablokkers na MI bij patiënten zonder hartfalen niet nodig zijn. Het bewijs is nu overweldigend tegen routinemati
Studie toonde dat een bivalent RSV-vaccin cardiovasculaire hospitalisaties bij ouderen vermindert. Respiratory infections triggeren CV-events, en vaccinatie bie
Studie karakteriseerde nieuwe inspanningsherstelpatronen die cardiale prestatie weerspiegelen. De patronen bieden aanvullende diagnostische en prognostische inf
Studie rapporteerde de klinische uitkomsten van gepersonaliseerde versnelde pacing bij HFpEF-patiënten met pacemaker. De interventie verbeterde de functionele k
Studie onderzocht de rol van intra-abdominale drukmeting en point-of-care echo voor het sturen van decongestietherapie bij hartfalen. De combinatie biedt real-t
Studie toonde dat toevoeging van dapagliflozine aan IV-lisdiuretica bij acuut HF de pulmonale congestie sneller vermindert. SGLT2-remming versterkt de diuretisc
Meta-analyse bevestigde de sterke prognostische waarde van piek-VO2 bij hartfalen. De inspanningscapaciteit blijft een van de krachtigste voorspellers van overl
Studie onderzocht een programma om de beweegadherentie bij HFpEF te bevorderen. De interventie verbeterde de fysieke activiteit en kwaliteit van leven op langer
Analyse onderzocht de effectiviteit van ambulante IV-diurese bij chronisch hartfalen. De strategie verminderde hospitalisaties en is een praktisch alternatief v
De VICTOR-trial onderzocht vericiguat bij een bredere HFrEF-populatie. Het middel bevestigde zijn waarde als vijfde pijler van hartfalenbehandeling bij geselect
Analyse toonde dat vericiguat consistent effectief is over het hele risicospectrum bij HFrEF. Het voordeel is het grootst bij patiënten met het hoogste risico,
NEJM-trial onderzocht digitoxine bij HFrEF in het moderne GDMT-tijdperk. Het hartglycoside verminderde hartfalenhospitalisaties, wat digitalis herpositioneert a
Meta-analyse bevestigde dat cardiale cachexie bij hartfalen geassocieerd is met significant hogere mortaliteit. De complicatie vereist gerichte voedings- en bew
IPD meta-analyse onderzocht bètablokkers na MI met mild verlaagde EF (40-49%). De data suggereren een bescheiden voordeel in deze subgroep, wat de behandelbesli
Analyse toonde dat het voordeel van tirzepatide bij HFpEF consistent is bij patiënten met en zonder type 2 diabetes. De effectiviteit is onafhankelijk van de gl
De PANDA II-trial onderzocht griepvaccinatie bij patiënten gehospitaliseerd voor acuut hartfalen. De interventie was veilig en praktisch, wat in-hospital vaccin
Subanalyse van EAST-AFNET 4 toonde dat het voordeel van vroege ritmecontrole bij AF consistent is bij patiënten met en zonder diabetes of obesitas. Metabole com
De CSP-SYNC trial vergeleek geleidingssysteempacing (His/LBBP) met biventriculaire pacing voor CRT. CSP was non-inferieur en mogelijk superieur, wat het als alt
Studie onderzocht de impact van AF op ICD-uitkomsten bij niet-ischemische HFrEF. AF beïnvloedt de ICD-indicatie en het risico op inappropriate shocks.

In deze driedelige Lancet-serie bespreken de auteurs hartfalen als een mondiale gezondheidscrisis die meer dan 55 miljoen mensen treft. De serie biedt een raamw
De ACHIEVE-trial onderzocht spironolacton bij patiënten op onderhoudsdialyse. Het middel was veilig wat betreft hyperkaliëmie en bood potentieel cardiovasculair
Uitgebreide analyse documenteerde de mondiale economische impact van hartfalen. De kosten bedragen honderden miljarden euro's jaarlijks, gedreven door hospitali
Gerandomiseerde trial vergeleek catheterablatie met medicamenteuze rate control bij ouderen met persisterend AF en hartfalen. Ablatie verbeterde de LV-functie e
Analyse onderzocht het gecombineerde effect van SGLT2-remmers en aldosteronantagonisten bij hartfalen. De combinatie biedt additioneel voordeel, wat vierpijlert
Tweejaarsdata toonden dat left bundle branch area pacing superieur is aan RV-pacing wat betreft LV-functie en klinische uitkomsten bij patiënten met pacemakerin
Subanalyse onderzocht het effect van finerenon naar frailteitstatus bij HFmrEF/HFpEF. Het voordeel was consistent bij fragiele en niet-fragiele patiënten, wat f
DAPA-HF analyse onderzocht cellulaire adhesiemoleculen als biomarkers bij chronisch hartfalen. Verhoogde waarden voorspelden slechtere uitkomsten en werden verl
Meta-analyse onderzocht de prognostische waarde van lipideparameters bij hartfalen. Het 'cholesterolparadox' (lagere cholesterol = slechtere prognose bij HF) we
Meta-analyse bevestigde de prognostische waarde van linkeratriale strain bij zowel acuut als chronisch hartfalen. LA-strain biedt additionele prognostische info
Review documenteerde de relatie tussen verblijfsduur, eerdere HF-opnames en frailteit. Fragiele patiënten hebben langere opnames en meer heropnames, wat gericht
Meta-analyse vergeleek inspanningsmodaliteiten op fysieke functie en kwaliteit van leven bij HFpEF. Gecombineerde aerobe en krachttraining gaf de grootste voord
Studie onderzocht de voorspellende waarde van vroege natriurese versus gewichtsverlies bij ambulante HF-verslechtering. Natriurese was een betere vroege marker
Meta-analyse bevestigde dat tricuspidalisinsufficiëntie een onafhankelijke risicofactor is voor slechtere uitkomsten bij hartfalen. TR-interventie kan de progno
Studie onderzocht de prognostische waarde van NT-proBNP-veranderingen bij pediatrisch hartfalen. Dalende waarden waren geassocieerd met betere uitkomsten, wat s
Analyse onderzocht de interactie tussen obesitasmaten en tirzepatide-respons bij HFpEF. Het voordeel was consistent ongeacht uitgangs-BMI, maar grotere gewichts
Studie documenteerde de impact van depressietrajecten op uitkomsten bij HFpEF. Persisterende depressie was geassocieerd met significant slechtere prognose, wat
Meta-analyse documenteerde de incidentie en risicofactoren van ventriculaire aritmieën na LVAD. Aritmieën zijn frequent en geassocieerd met slechtere uitkomsten
Studie toonde dat centrale adipositas vrijwel universeel voorkomt bij HFpEF, ongeacht de BMI. Dit versterkt het concept van obesitas-gerelateerd HFpEF als domin
Analyse documenteerde de modus van overlijden bij HFmrEF/HFpEF in FINEARTS-HF. Niet-cardiovasculaire sterfte domineert, wat de focus op comorbiditeitsmanagement
Subanalyse toonde dat finerenon ook effectief is bij hartfalen met verbeterde (herstelde) ejectiefractie. Het middel beschermt tegen terugval, wat doorbehandeli
Subanalyse onderzocht het effect van finerenon op AF bij HFmrEF/HFpEF. Finerenon verminderde nieuw-ontstaan AF, consistent met het anti-fibrotische mechanisme v
De BedMed-trial in JAMA bevestigde definitief dat het tijdstip van antihypertensieve medicatie (ochtend vs avond) geen effect heeft op cardiovasculaire events.
IRONMAN subanalyse toonde dat het voordeel van IV ijzerderisomaltose bij hartfalen consistent is over leeftijdsgroepen. Ouderen profiteren evenzeer als jongeren
Tweejaarsresultaten van TRILUMINATE bevestigden de duurzame effectiviteit van transcatheter edge-to-edge repair bij ernstige TR. De symptoomverbetering en TR-re
De FAIR-HF2-trial bevestigde dat IV ferricarboxymaltose bij chronisch hartfalen met ijzerdeficiëntie het primaire eindpunt (CV-sterfte en HF-hospitalisatie) sig
Studie bevestigde dat multipoint pacing de HF-hospitalisaties en mortaliteit vermindert bij CRT-non-responders. MPP is een effectieve upgrade-strategie.
Gerandomiseerde trial van een nieuwe gecontroleerde metabole accelerator bij obesitas-gerelateerd HFpEF. Het middel verbeterde de symptomen en het gewicht via e
Analyse onderzocht het voordeel van finerenon naar risicoscore (PREDICT-HFpEF). Patiënten met hoger voorspeld risico hadden grotere absolute risicoreductie, wat
Studie onderzocht de verandering in diastolische functie door inspanningstraining bij HFpEF. Training verbeterde de E/e' ratio en de diastolische vulling, wat h
STRONG-HF analyse toonde dat het voordeel van intensieve GDMT-optitratie na acuut HF onafhankelijk is van socio-economische status. De interventie is even effec
Studie documenteerde sekseverschillen in de pathofysiologie die aan HFpEF-symptomen voorafgaat. Vrouwen tonen eerder diastolische disfunctie en microvasculaire
PROLONG-II substudie toonde dat RV-disfunctie het langetermijnherstel van de LV-functie bij nieuw gediagnosticeerde HFrEF voorspelt. RV-beoordeling is cruciaal
Gerandomiseerde trial onderzocht of dapagliflozine de nierfunctie verslechtert bij acuut gedecompenseerd hartfalen. SGLT2-remming was veilig en verergerde de ni
Studie vergeleek cardiale myosinebindend eiwit C met troponine I als biomarker voor myocardeffecten van inspanningstraining bij hartfalen. De nieuwe biomarker b
Analyse onderzocht het effect van korte steroïdtherapie op kwaliteit van leven bij acuut hartfalen. De interventie verbeterde de dyspneu op korte termijn maar h
Analyse onderzocht de interactie tussen nierfunctie en het effect van dapagliflozine op gezondheidsstatus bij hartfalen. Het voordeel was consistent over eGFR-g
Analyse onderzocht de relatie tussen uitgangs-eGFR en incident hartfalen bij intensieve bloeddrukbehandeling. Lagere eGFR verhoogt het HF-risico maar het voorde
Analyse onderzocht het effect van hartfalenernst op de effectiviteit van vutrisiran bij ATTR-cardiomyopathie. Het voordeel was consistent over NYHA-klassen, wat
Analyse onderzocht het effect van CKD op de tirzepatide-respons bij HFpEF met obesitas. Het voordeel was consistent ongeacht de nierfunctie, wat de brede toepas
Studie onderzocht de mechanismen achter het erytropoëse-stimulerende effect van empagliflozine bij hartfalen. SGLT2-remming mobiliseert ijzer en stimuleert EPO-
Gerandomiseerde trial onderzocht vroege intra-aortale ballonpomp (IABP) bij hartfalen-gerelateerde cardiogene shock. IABP verbeterde de hemodynamiek maar de kli
Analyse toonde dat anemie de ijzerhomeostase bij hartfalen verstoort en de respons op empagliflozine modificeert. IJzerdeficiëntie en anemie vereisen geïntegree
Gerandomiseerde trial onderzocht therapeutische thoracentese bij acuut hartfalen met pleurale effusie. De interventie verbeterde de dyspneu en inspanningscapaci
NEJM-trial onderzocht dapagliflozine bij patiënten die TAVI ondergaan. De SGLT2-remmer biedt potentieel aanvullende cardiale bescherming bij de groeiende TAVI-p
Analyse toonde dat SGLT2-remmers het risico op nieuw-ontstane diabetes verminderen bij patiënten met cardiovasculaire of nierziekte. Dit additionele voordeel ve
De EMPERIAL-trial onderzocht empagliflozine bij patiënten met resistente hypertensie en HFpEF. Het middel verbeterde de bloeddruk en hemodynamiek, wat SGLT2-rem
Systematische review onderzocht de rol van cardiale akoestische biomarkers (digitale auscultatie, remote monitoring) bij hartfalen. De technologie is veelbelove
Meta-analyse onderzocht de veiligheid en effectiviteit van in-hospital sacubitril/valsartan-start na acuut MI. De vroege initiatie was veilig maar verbeterde ha
Review beschreef de ethische en praktische aspecten van ICD-deactivatie aan het levenseinde. De besluitvorming vereist tijdige gesprekken en duidelijke advance
Systematische review documenteerde de impact van socio-economische ongelijkheid op hartfalenmorbiditeit en -mortaliteit. Lagere socio-economische status is geas
Analyse projecteerde het potentiële voordeel van vericiguat op de PARADIGM-HF en DAPA-HF populaties. Het geschatte additionele voordeel boven bestaande therapie
Meta-analyse onderzocht ambulante behandeling van gedecompenseerd hartfalen als alternatief voor hospitalisatie. Geselecteerde patiënten kunnen veilig ambulant
Meta-analyse bevestigde dat sotagliflozine bij hartfalen CV-events en hospitalisaties vermindert. De duale SGLT1/2-remming biedt potentieel additionele voordele
De CLIP-HFpEF trial onderzocht cilostazol bij HFpEF. Het middel verbeterde de inspanningscapaciteit niet significant. PDE3-remming is niet effectief als HFpEF-t
Meta-analyse bevestigde dat COPD als comorbiditeit de uitkomsten bij HFpEF significant verslechtert. De overlap vereist geïntegreerd longhart-management.
Systematische review evalueerde ultrafiltratie bij cardiorenaal syndroom. De interventie verbeterde de decongestie maar verslechterde soms de nierfunctie. De ro
Post-hoc analyse van ATHENA met EAST-AFNET 4-criteria bevestigde dat dronedaron effectieve vroege ritmecontrole biedt bij AF. Het middel vermindert CV-events co
Gerandomiseerde trial toonde dat natriumzirconiumcyclosilicaat de spironolacton-optitratie bij hartfalen mogelijk maakt door hyperkaliëmie te voorkomen. Kaliumb
NEJM-trial onderzocht TAVR bij patiënten met hartfalen en matige aortastenose. De resultaten informeren de beslissing over klepinterventie bij een groeiende pat
Langetermijnanalyse van SUMMIT toonde dat tirzepatide het klinische traject bij HFpEF met obesitas duurzaam verbetert. De voordelen op symptomen en gewicht blij
Studie vergeleek biventriculaire met RV-pacing bij patiënten met verwachte hoge pacingbehoefte. Biventriculair pacing voorkwam pacinggeïnduceerde disfunctie eff
Gerandomiseerde trial onderzocht anorganisch nitraat bij HFpEF om de NO-beschikbaarheid te verbeteren. Het middel verbeterde de inspanningscapaciteit niet signi
Studie onderzocht de rol van aspirine bij LVAD-patiënten met atherosclerotisch vaatlijden. De hemocompatibiliteit en klinische uitkomsten informeren het antitro
Subanalyse van ATTR-ACT documenteerde de frequentie en impact van ambulante HF-verslechtering bij ATTR-cardiomyopathie. Tafamidis verminderde deze episodes, wat
Echoanalyse van SUMMIT toonde dat tirzepatide de LV-massa en paracardiaal vetweefsel significant vermindert bij obesitas-HFpEF. De cardiale remodelling verklaar
Gepoolde IPD analyse van 4 grote HF-trials toonde dat lagere systolische bloeddruk en polsdruk geassocieerd zijn met slechtere uitkomsten bij hartfalen. Het 'la
Analyse documenteerde de patronen van ambulante hartfalenverslechtering bij ATTR-cardiomyopathie. Verslechtering is frequent en geassocieerd met slechte prognos
De VANISH2-trial in de NEJM toonde dat catheterablatie superieur was aan antiaritmische medicatie bij recidiverende VT. Ablatie verminderde VT-recidieven en ICD
NEJM-trial onderzocht of routinematig spironolacton na acuut MI de uitkomsten verbetert. Het middel verminderde het primaire eindpunt niet significant, wat rout
Analyse schatte de langetermijnvoordelen van finerenon bij HFpEF. Over 5 jaar zou finerenon 100+ extra days alive out of hospital opleveren, wat het klinische v
Win ratio analyse van transveneuze frenische zenuwstimulatie bij centraal slaapapneu en hartfalen. De interventie verbeterde de ademhaling en slaapkwaliteit, wa
Studie documenteerde de prevalentie van upfront diureticaresistentie bij acuut hartfalen. Resistentie komt veel voor en is geassocieerd met slechtere uitkomsten
Geactualiseerde meta-analyse van alle RCT's bevestigde dat IV-ijzer bij hartfalen met ijzerdeficiëntie hartfalenhospitalisaties vermindert. Het bewijs is nu rob
De SUMMIT-trial in de NEJM toonde dat tirzepatide (dubbele GIP/GLP-1-agonist) bij HFpEF met obesitas de symptomen, kwaliteit van leven en lichaamsgewicht specta

De SUMMIT-trial onderzocht tirzepatide bij 731 patiënten met hartfalen met behouden ejectiefractie (HFpEF) en obesitas. Tirzepatide verlaagde het samengestelde
Subanalyse bevestigde dat de initiële eGFR-dip met finerenon bij HFmrEF/HFpEF voorspelbaar, beheersbaar en niet geassocieerd is met slechtere uitkomsten. Het pa
Subanalyse onderzocht het effect van finerenon bij obese versus niet-obese HFpEF-patiënten. Het voordeel was consistent ongeacht BMI, wat finerenon positioneert
Subanalyse van FINEARTS-HF toonde dat finerenon ook effectief is bij patiënten met recent verslechterend hartfalen. Het voordeel was het grootst bij hoger risic
Analyse onderzocht het effect van finerenon op nieruitkomsten bij HFpEF. Finerenon veroorzaakte een initiële eGFR-dip die reversibel was en het nierfunctieverli
Analyse toonde dat finerenon de KCCQ-gezondheidsstatus significant verbeterde bij HFmrEF/HFpEF. De symptoomverbetering complementeert de reductie in harde eindp
De EVOLVED-trial onderzocht vroege klepvervanging bij asymptomatische ernstige aortastenose met myocardfibrose op MRI. Vroege interventie verminderde de mortali
De Tri.Fr-trial vergeleek transcatheter edge-to-edge repair met optimale medicamenteuze therapie bij geïsoleerde ernstige TR. De interventie verbeterde de klini
Analyse onderzocht het effect van finerenon met en zonder gelijktijdige SGLT2-remmer bij HFpEF. Het voordeel van finerenon was consistent ongeacht SGLT2i-gebrui
NEJM-trial van transcatheter tricuspidalisklepvervanging bij ernstige TR toonde significante verbetering van symptomen en kwaliteit van leven. Dit opent een nie
Subanalyse van FINEARTS-HF bevestigde dat finerenon effectief is over het hele EF-spectrum van 40-100%. Het voordeel was consistent, wat finerenon als universel
EuroHeart-document standaardiseerde de definities van klinische studie-eindpunten voor cardiovasculaire ziekten. Uniforme eindpuntdefinities zijn essentieel voo
Analyse ontwikkelde ankerwaarden voor de interpretatie van KCCQ-veranderingen bij hartfalen. De patiëntgeankerde drempelwaarden helpen bij het vertalen van stud
Analyse onderzocht de kaliumveranderingen en klinische consequenties van finerenon bij HFpEF. Hyperkaliëmie kwam voor maar was beheersbaar en leidde zelden tot
Seksestratificeerde analyse van FINEARTS-HF bevestigde dat finerenon even effectief is bij vrouwen als bij mannen met HFmrEF/HFpEF. Het voordeel is consistent o
De RELIEVE-HF-trial toonde dat het interatriale shuntdevice de klinische uitkomsten bij hartfalen niet verbeterde. Dit beëindigt de hoop voor dit device als HF-
Analyse onderzocht de hospitalisatiepatronen bij hartfalen met significante functionele MR. Patiënten met ernstigere MR hadden meer hospitalisaties en slechtere
Studie documenteerde de prevalentie en prognostische impact van cognitieve disfunctie bij HFpEF. Cognitieve beperkingen zijn frequent en geassocieerd met slecht
Studie onderzocht endovasculaire ablatie van de nervus splanchnicus major bij HFpEF. De interventie verminderde de inspanningsgebonden wiggendrukstijging, wat e
De COLICA-trial onderzocht colchicine bij acuut gedecompenseerd hartfalen. Het anti-inflammatoire middel verbeterde de decongestie en verminderde inflammatiemar
Meta-analyse identificeerde de sterkste voorspellers van mortaliteit bij HFpEF: leeftijd, NT-proBNP, nierfunctie en functionele status. Geïntegreerde modellen z
Studie toonde dat NT-proBNP een sterke voorspeller is van nieuw-ontstaan atriumfibrilleren bij HFpEF. De biomarker kan de selectie voor AF-screening bij HFpEF-p
De SCIENCE II-trial toonde dat mesenchymale stamcellen bij niet-ischemisch hartfalen de klinische uitkomsten niet verbeteren. Celtherapie bij HF blijft onbeweze
Systematische review en meta-analyse bevestigde dat SGLT2-remmers reverse cardiale remodelling bevorderen bij hartfalen, met verbetering van LV-volumes en EF. D
Studie onderzocht de hartfrequentiereactiviteit en het herstel tijdens de shuttle walk test bij hartfalen. Chronotrope incompetentie voorspelt slechtere inspann
Systematische review onderzocht de opkomende rol van dynamische optimalisatie bij CRT. Automatische algoritmen kunnen de CRT-respons verbeteren door continue aa
Meta-analyse onderzocht sekseverschillen in de effectiviteit van SGLT2-remmers en GLP-1-agonisten. Beide klassen bieden vergelijkbaar CV-voordeel bij mannen en
De PANORAMA-HF-trial onderzocht sacubitril/valsartan bij pediatrisch hartfalen. Het middel verbeterde het primaire eindpunt niet significant, maar de trend was
De RESHAPE-HF2-trial in de NEJM toonde dat transcatheter mitraliskleprepair bij HF met matige tot ernstige secundaire MR de uitkomsten verbetert. Samen met COAP
De MATTERHORN-trial in de NEJM vergeleek transcatheter mitraliskleprepair met chirurgie bij secundaire MR. Repair was non-inferieur aan chirurgie met minder pro
IPD analyse van meerdere cohorten identificeerde risicofactoren voor plotse hartdood na MI in het moderne GDMT-tijdperk. Het risico is afgenomen maar blijft kli
Proteomics-studie bevestigde consistente eiwitexpressieveranderingen door SGLT2-remming bij hartfalen over meerdere trials. De anti-inflammatoire en antifibroti
Cross-over trial van orale ketonester bij patiënten met type 2 diabetes en hartfalen. Het middel verbeterde de cardiale efficiëntie en inspanningshemodynamiek,
De PREMIER-trial onderzocht de initiatie van sacubitril/valsartan tijdens opname voor acuut hartfalen. De vroege start was veilig en verbeterde de NT-proBNP-res
Studie toonde dat multipoint pacing bij CRT de prognose en het responspercentage verbetert vergeleken met conventionele biventriculaire stimulatie. MPP kan non-
Post-hoc analyse toonde dat sacubitril/valsartan niet alleen HF-hospitalisaties maar alle hospitalisaties significant vermindert. De brede bescherming gaat verd
Analyse toonde dat asymptomatische hypotensie bij sacubitril/valsartan-gebruik bij HFrEF frequent voorkomt maar niet geassocieerd is met slechtere uitkomsten. A
Heranalyse van IRONMAN met geadjudiceerde eindpunten bevestigde het voordeel van IV-ijzer bij hartfalen met ijzerdeficiëntie. Het primaire eindpunt werd nu sign
Meta-analyse onderzocht G-CSF voor stamcelmobilisatie na acuut MI. Het effect op LV-functie en infarctgrootte was bescheiden en inconsistent. Stamceltherapie vi
De FINEARTS-HF-trial toonde dat finerenon hartfalengebeurtenissen significant vermindert bij HFmrEF en HFpEF. Dit breidt de MRA-indicatie uit naar het behouden

De FINEARTS-HF-trial toonde aan dat finerenon, een niet-steroïdale mineralocorticoïdreceptorantagonist, het samengestelde eindpunt van verslechtering van hartfa
Analyse van STEP-HFpEF toonde dat semaglutide de systemische inflammatie (hsCRP, IL-6) bij obesitas-HFpEF significant vermindert. Het anti-inflammatoire effect
Subanalyse van FLOW toonde dat semaglutide hartfalengebeurtenissen significant vermindert bij patiënten met diabetes en CKD. Het cardiorenale voordeel van GLP-1
Echo-analyse van STEP-HFpEF toonde dat semaglutide de LV-massa, linkeratriumvolume en E/e' ratio verbetert bij obesitas-HFpEF. Gewichtsverlies leidt tot gunstig
Analyse toonde dat semaglutide bij HFpEF met obesitas het AF-beloop gunstig beïnvloedt. Gewichtsverlies vermindert de atriale mechanische belasting en kan AF-pr
AHA scientific statement geeft een gestructureerd kader voor evaluatie en management van nierdisfunctie bij gevorderd hartfalen. Het document integreert cardior
Studie onderzocht IV ferricarboxymaltose bij HFpEF met ijzerdeficiëntie. Het middel verbeterde de ijzerparameters maar de inspanningscapaciteit niet significant
Studie vergeleek uitgebreide met standaard remote monitoring bij CRT-patiënten met hartfalen. Uitgebreide monitoring verbeterde de uitkomsten niet significant b
De AMETHYST-trial toonde dat dubbele xanthine-oxidase/URAT1-remming bij HFpEF geen klinisch voordeel biedt. Urinezuurverlaging is niet effectief als HFpEF-thera
Analyse van VALIANT en PARADISE-MI toonde dat het risico op plotse dood na MI is afgenomen door betere GDMT, maar nog steeds significant is. Risicoidentificatie
Studie bevestigde dat patiromer de RAAS-remmer- en MRA-therapie mogelijk maakt bij HFrEF-patiënten met hyperkaliëmie. Kaliumbinding is een effectieve strategie
Studie presenteerde een draadloos leadless ultrasound-gebaseerd CRT-systeem als alternatief voor conventionele CRT bij hartfalen. De technologie biedt een minde
Review onderzocht de interactie tussen cardiale biomarkers en voedingsstatus bij hartfalen. Ondervoeding beïnvloedt de interpretatie van NP-waarden, wat relevan
Meta-analyse bevestigde dat galectine-3 de langetermijnmortaliteit en hospitalisatie bij hartfalen voorspelt. De fibrosemarker biedt additionele prognostische w
Geactualiseerde meta-analyse bevestigde dat catheterablatie voor AF bij hartfalen de mortaliteit en hospitalisaties significant vermindert. Het bewijs is nu def
Meta-analyse toonde dat brain-derived neurotrophic factor (BDNF) verlaagd is bij hartfalen en geassocieerd is met slechtere uitkomsten. De neurocardiale as bied
Geactualiseerde meta-analyse bevestigde het overlevingsvoordeel van AF-ablatie bij hartfalenpatiënten. De combinatie van alle beschikbare RCT's levert definitie
Meta-analyse onderzocht CRT bij inotroop-afhankelijke hartfalenpatiënten. CRT kan de inotroop-afhankelijkheid doorbreken en de overleving verbeteren, maar de da
Meta-analyse toonde dat veranderde zink- en koperwaarden geassocieerd zijn met hartfalen. De klinische bruikbaarheid als biomarker of therapeutisch doel vereist
Studie toonde dat dapagliflozine de arteriële en veneuze compliantie tijdens inspanning verbetert bij HFpEF. Dit mechanistisch inzicht helpt verklaren hoe SGLT2
ACC expert consensus document geeft een gestructureerd beslispad voor de klinische beoordeling en het trajectmanagement van HFpEF-patiënten. Het integreert SGLT
IPD meta-analyse bevestigde dat MRA's de overleving significant verbeteren bij HFrEF. Het voordeel was consistent over subgroepen en onafhankelijk van achtergro
Analyse van SOLOIST-WHF toonde dat sotagliflozine de gezondheidsstatus significant verbeterde bij patiënten met verslechterend hartfalen. Het duale SGLT1/SGLT2-
Geactualiseerde ACC/AHA kwaliteitsmaatstaven voor hartfalen integreren SGLT2-remmers, IV-ijzer en PA-drukmonitoring. De maatstaven bieden een benchmark voor de
Proteomics-analyse van HOMAGE toonde dat spironolacton specifieke urinaire eiwitpatronen verandert, wat inzicht biedt in het werkingsmechanisme en potentiële bi
Systematische review en meta-analyse documenteerden het significant verhoogde langetermijnrisico op hartfalen bij kankeroverlevenden. Cardio-oncologische follow
Analyse van STEP-HFpEF toonde dat semaglutide het diureticagebruik bij HFpEF met obesitas vermindert. Het gewichtsverlies verbetert de volumestatus en maakt diu
Gerandomiseerde trial van semaglutide bij HFmrEF en HFpEF (EF ≥40%) met obesitas toonde significante verbetering van symptomen, kwaliteit van leven en lichaamsg
Studie onderzocht het effect van dapagliflozine op de rechtsventrikel-pulmonale vasculaire interactie bij HFpEF. Het middel verbeterde de RV-PA koppeling, wat d
Seksestratificeerde analyse van STEP-HFpEF toonde dat semaglutide bij HFpEF met obesitas even effectief was bij mannen als bij vrouwen. Het voordeel op symptome
Subanalyse van SELECT toonde dat semaglutide cardiovasculaire events vermindert bij obese patiënten met bestaand hartfalen. Het voordeel was consistent ongeacht
Analyse toonde dat PA-drukmonitoring bij chronisch hartfalen voordeel biedt over alle klinische subgroepen: HFrEF, HFmrEF en HFpEF, met en zonder diabetes, bij
Studie onderzocht tadalafil bij gecombineerde PH (CpcPH) en HFpEF. Het middel verbeterde de pulmonale hemodynamiek bescheiden maar het klinische voordeel was be
Eerste gerandomiseerde trial van DOAC-therapie bij volledig magnetisch geleviteerde LVAD (HeartMate 3). De studie onderzoekt of DOAC's het antistollingsmanageme
Studie toonde dat cardiale shockwave-therapie als adjunct bij CABG de myocardfunctie in ischemisch weefsel verbetert. De interventie stimuleert angiogenese en k
Pilotstudie onderzocht adaptieve atriale pacing aangestuurd door bloeddrukmeting tijdens inspanning. Het concept is haalbaar en kan de fysiologische respons bij
Meta-analyse documenteerde de prevalentie en impact van coronaire microvasculaire disfunctie bij HFpEF. CMD is frequent en geassocieerd met slechtere uitkomsten
Systematische review vatte de echocardiografische monitoringstrategieën bij HeartMate 3-patiënten samen. Gestandaardiseerde echo-protocollen zijn essentieel voo
Analyse toonde dat vrouwen met hartfalen lagere doses candesartan bereiken dan mannen maar vergelijkbaar voordeel ervaren. Dit ondersteunt lagere doseringsstree
Analyse vergeleek anatomisch versus viabiliteitsgeoriënteerde complete revascularisatie. Viabiliteitsgeleide strategie was minstens even effectief met minder re
Studie onderzocht of snelle optitratie van hartfalenmedicatie de decongestie duurzaam verbetert. De strategie verminderde residuele congestie en heropnames, con
Analyse onderzocht het effect van sacubitril/valsartan op cognitieve functie bij HFpEF. Er was geen significant verschil in cognitieve uitkomsten, wat de bezorg
Analyse van STEP-HFpEF toonde dat semaglutide de NYHA-klasse significant verbeterde bij HFpEF met obesitas. Meer patiënten bereikten NYHA I, wat de symptomatisc
Analyse van het STEP-HFpEF programma toonde dat semaglutide het NT-proBNP significant verlaagde bij HFpEF met obesitas. De biomarkerreductie correleerde met de
Studie bevestigde dat upgrade van RV-pacing naar biventriculaire pacing bij hartfalenpatiënten met AF de LV-functie en klinische uitkomsten verbetert. Het voord
JAMA meta-analyse toonde dat RAAS-blokkade bij HFrEF het mortaliteitsvoordeel biedt ongeacht etniciteit. De historische aanname dat RAAS-remmers minder effectie
Analyse onderzocht de veiligheid van MRA's bij hartfalenpatiënten met verminderde nierfunctie. Bij zorgvuldige monitoring zijn MRA's veilig en effectief tot eGF
Subanalyse onderzocht of LV-functie en congestie het effect van empagliflozine na MI modificeren. Het voordeel concentreerde zich bij patiënten met slechtere LV
De EFFORT-trial onderzocht of de SGLT2-remmer ertugliflozine functionele mitralisinsufficiëntie bij hartfalen vermindert. De interventie verbeterde de MR-ernst
De SMART-trial in de NEJM vergeleek zelf-expanderende met ballonexpandeerbare TAVR bij patiënten met een kleine aortaannulus. Het ballonexpandeerbare systeem wa
Analyse bevestigde dat sacubitril/valsartan effectief en veilig is bij hartfalen over het hele nierfunctiespectrum. Het voordeel bleef behouden bij eGFR 20-30 m
Langetermijnanalyse van EAST-AFNET 4 bevestigde dat natriumkanaalblokkers (flecaïnide, propafenon) veilig en effectief zijn als onderdeel van vroege ritmecontro
Subanalyse van INVESTED vergeleek de immuunrespons op standaard versus hoge-dosis griepvaccin bij CV-patiënten. De immuunrespons was vergelijkbaar, wat standaar
Subanalyse van REDUCE LAP-HF II onderzocht de cardiale structurele effecten van het atriaal shuntdevice bij HFpEF. Het device verminderde de linkeratriale druk
Meta-analyse vergeleek de effectiviteit van AF-ablatie bij HFrEF versus HFpEF. Ablatie verbeterde de uitkomsten bij beide fenotypen, maar het voordeel was het g
Subanalyse van GUIDE-IT valideerde de S2I2N0-3 score als prognostische marker bij HFrEF. De composietscore van klinische parameters voorspelde kort- en langeter
Systematische review evalueerde prognostische modellen voor HFpEF. De meeste modellen hadden beperkte externe validatie en waren ontwikkeld in geselecteerde pop
Meta-analyse toonde dat hogere glycemische variabiliteit geassocieerd is met verhoogde mortaliteit bij hartfalenpatiënten. Stabiele glucosecontrole is prognosti
De PRO-HF-trial toonde dat routinematige meting van patiënt-gerapporteerde uitkomsten (PROMs) in de hartfalenpolikliniek de kwaliteit van leven en klinische uit
Subanalyse van EMPACT-MI toonde dat empagliflozine na MI het risico op hartfalen-specifieke uitkomsten niet significant verminderde bij patiënten zonder manifes
Analyse van DAPA-HF kwantificeerde het voordeel van dapagliflozine in termen van dagen in volledige gezondheid. Patiënten wonnen gemiddeld 41 extra gezonde dage
Analyse onderzocht de incidentie en impact van hypotensie bij sacubitril/valsartan-gebruik bij HFpEF/HFmrEF. Symptomatische hypotensie was zeldzaam en leidde ze
Gerandomiseerde trial onderzocht het cardiovasculaire effect van orale ketonestertherapie bij HFrEF. Het middel verhoogde het ketonenniveau en verbeterde de car
Studie toonde dat preventieve substraatablatie bij ischemische cardiomyopathie de ICD-interventies (shocks en ATP) significant vermindert. Vroege ablatie kan de
Secundaire analyse van de SSaSS-trial toonde dat een kaliumverrijkte zoutvervanger naast CVA ook cardiale events significant vermindert. Het voordeel is consist
Lancet gepoolde analyse van STEP-HFpEF en STEP-HFpEF-DM bevestigde dat semaglutide de kwaliteit van leven, lichaamsgewicht en CRP consistent verbetert bij obesi
De DAPA-MI trial onderzocht empagliflozine na acuut MI bij patiënten zonder hartfalen of diabetes. Het middel verbeterde het primaire eindpunt niet significant,
Subanalyse van IRONMAN onderzocht welke ijzerdeficiëntiedefinitie het beste de klinische respons op IV-ijzer bij hartfalen voorspelt. Ferritine <100 μg/L was de
De STEP-HFpEF-DM-trial in de NEJM toonde dat semaglutide ook bij HFpEF-patiënten met obesitas én diabetes de symptomen en kwaliteit van leven significant verbet
De ABYSS-trial in de NEJM toonde dat bètablokkers na myocardinfarct met behouden ejectiefractie het composiet van sterfte, MI en CVA niet verminderden. Dit vera
Mechanistische studie toonde dat de diuretische werking van SGLT2-remmers bij hartfalen beperkt wordt door renale waterconservatie. De klinische voordelen verlo
Geactualiseerd ACC-beslispad voor HFrEF integreert de vierpijlertherapie (SGLT2-remmer, ARNI, bètablokker, MRA) als gelijktijdige start. Het document benadrukt
Studie bevestigde de effectiviteit en veiligheid van dapagliflozine gestart tijdens hospitalisatie voor acuut hartfalen. Het middel verbeterde de decongestie zo
Studie toonde dat staken van bètablokkers bij HFpEF de inspanningscapaciteit en chronotrope respons verbetert. Dit ondersteunt het heroveregen van bètablokkerge
Systematische review evalueerde interventies om de richtlijnconforme medicatie bij hartfalen te verbeteren. Multidisciplinaire teams, EPD-alerts en gestructuree
Meta-analyse bevestigde het gunstige veiligheidsprofiel van SGLT2-remmers bij hartfalen. Er was geen toename van ernstige bijwerkingen, hypotensie of nierfalen.
Subanalyse van Myocardial-IRON toonde dat IV ijzer de linkeratriale functie (strain) verbetert bij hartfalen met ijzerdeficiëntie. Dit mechanistisch inzicht hel
Studie onderzocht het effect van inspanningstraining op hsTnI bij HFrEF. Training verlaagde het troponine niet significant, wat suggereert dat het myocardiale e
Studie toonde dat de HALP-score, bestaande uit eenvoudige laboratoriumwaarden, de mortaliteit bij hartfalen voorspelt. Een lage HALP-score identificeert patiënt
Studie onderzocht het starten van sacubitril/valsartan tijdens hospitalisatie voor gedecompenseerd hartfalen. De interventie was veilig en verbeterde het NT-pro
Cardiovasculaire uitkomstanalyse van GRADE toonde dat liraglutide de gunstigste CV-uitkomsten bood vergeleken met glimepiride, sitagliptine en insuline glargine
Meta-analyse toonde dat mineralocorticoïdreceptorantagonisten het risico op AF verminderen bij hartfalenpatiënten. Het anti-fibrotische effect van MRA's draagt
Subanalyse vergeleek het effect van sacubitril/valsartan bij STEMI versus NSTEMI na acuut MI. De resultaten waren vergelijkbaar in beide subgroepen: geen signif
Post-hoc analyse van DELIVER toonde dat dapagliflozine het risico op plotse hartdood en modus van overlijden gunstig beïnvloedt bij hartfalen met verbeterde EF.
Studie onderzocht of augmented reality-brillen de nauwkeurigheid van visuele EF-schatting bij hartfalen verbeteren. De technologie is veelbelovend maar vereist
Analyse toonde dat PA-drukmonitoring niet alleen hospitalisaties maar ook de overleving verbetert bij HFrEF. Dit voegt mortaliteitsreductie toe aan de eerder be
Subanalyse van TRANSFORM-HF vergeleek torsemide met furosemide bij nieuw versus chronisch hartfalen. Er was geen verschil in uitkomsten in beide subgroepen, wat
De MESSAGE-HF-trial toonde dat geautomatiseerde sms-berichten na HF-opname de heropnames of mortaliteit niet significant verminderde. Passieve digitale interven
Subanalyse van DELIVER bevestigde dat een initiële eGFR-daling na start dapagliflozine bij HFpEF veel voorkomt maar niet geassocieerd is met slechtere uitkomste
Meta-analyse bevestigde dat urinezuur een sterke biomarker is voor hartfalen-prognose maar dat urinezuurverlagende therapie de uitkomsten niet verbetert. Urinez
Meta-analyse bevestigde dat nieuwe kaliumbinders (patiromer, natriumzirconiumcyclosilicaat) veilig en effectief zijn bij het mogelijk maken van RAAS-remmer-opti
Studie valideerde de MAGGIC-risicoscore voor mortaliteitsvoorspelling bij patiënten met hartklepziekte. De score toonde acceptabele discriminatie, wat een besta
Studie vergeleek ivabradine met carvedilol bij HF en mitralisinsufficiëntie. Carvedilol was effectiever in het verminderen van atriale fibrose en AF-risico, ond
Studie toonde dat toevoeging van hydralazine aan conventionele therapie de uitkomsten verbeterde bij patiënten met ernstige LV-disfunctie en significante mitral
Studie toonde dat acyl-ghreline de cardiac output verbetert bij HFrEF terwijl de rechtsventrikel-pulmonaal arteriële koppeling behouden blijft. Dit onderscheidt
De RAFT-trial rapporteerde 14 jaar langetermijnuitkomsten: CRT-D verbeterde de overleving significant bij HFrEF met brede QRS vergeleken met ICD alleen. Het ove
De CONNECT-trial in JAMA toonde dat palliatieve telezorg door verpleegkundigen en maatschappelijk werkers de kwaliteit van leven verbeterde bij patiënten met ha
De WATCHFUL-trial toonde dat een gestructureerd wandelprogramma de dagelijkse fysieke activiteit en kwaliteit van leven verbeterde bij HFrEF-patiënten. Een eenv
Post-hoc analyse van ATTR-ACT toonde dat tafamidis de progressie van cardiale disfunctie bij ATTR-cardiomyopathie vertraagt. Het middel stabiliseerde de LVEF en
IPD meta-analyse van alle FCM-trials bij hartfalen bevestigde dat IV ferricarboxymaltose hartfalenhospitalisaties significant vermindert, met een trend naar ver
JAMA vignettenstudie onderzocht de impact van AI op diagnostische besluitvorming. AI-ondersteuning verbeterde de diagnostische nauwkeurigheid, maar het effect v
Innovatieve studie onderzocht of synchronisatie van loopritme met de hartcyclus de inspanningshemodynamiek verbetert bij CRT-patiënten. Het concept toonde gunst
Subanalyse van STEP toonde dat intensieve bloeddrukbehandeling het meest effectief is bij patiënten met hogere diastolische druk. Zeer lage diastolische waarden
Systematische review documenteerde dat AKI bij hartfalen frequent voorkomt (prevalentie 25-30%) en geassocieerd is met significant hogere mortaliteit. Het cardi
Studie onderzocht het effect van adaptieve servoventilatie op hypoxemische episodes bij hartfalenpatiënten. ASV verminderde de hypoxemische belasting, maar de k
Prospectieve studie documenteerde het nierziekteverloop na AKI: significant risico op CKD-progressie, vooral bij ernstiger AKI en pre-existente nierziekte. Lang
Review vatte de relatie tussen slaapgerelateerde ademhalingsstoornissen en cardiovasculaire ziekte samen. Bij hartfalen komt SDB veel voor en verslechtert de pr
Vijfjaarsdata van PARTNER 3 in de NEJM bevestigden dat TAVR vergelijkbare uitkomsten geeft als chirurgische aortaklepvervanging bij laagrisicopatiënten. De duur
Subanalyse van CASTLE-AF toonde dat toevoeging van posterior wand-isolatie bij AF-ablatie bij HFrEF-patiënten geen additioneel voordeel bood boven PVI alleen. D
Fase 2b trial onderzocht de β3-adrenerge agonist mirabegron bij LV-hypertrofie. Het middel verminderde de LV-massa niet significant maar toonde gunstige effecte
Lancet-review documenteerde de uitgestelde cardiovasculaire zorg tijdens de COVID-pandemie in Europa: minder presentaties, langere behandelvertragingen en hoger
Gerandomiseerde trial vergeleek inhalatief epoprostenol met stikstofmonoxide bij RV-falen na hartchirurgie. Beide middelen waren vergelijkbaar effectief, maar e
Gerandomiseerde trial toonde dat upgrade van rechterventrikel-pacing naar CRT-D bij hartfalen de LV-functie en klinische uitkomsten verbetert. Dit ondersteunt u
De PROMPT-AHF-trial toonde dat elektronische waarschuwingen bij ontslag na acuut HF het voorschrijven van richtlijnmedicatie (inclusief SGLT2-remmers) significa
De MULTISTARS AMI-trial in de NEJM toonde dat directe complete revascularisatie (tijdens de primaire PCI-procedure) superieur was aan gestageerde revascularisat
De CASTLE-HTx-trial in de NEJM toonde dat catheterablatie voor AF bij eindstadium hartfalen (LVAD/transplantatielijst) de overleving spectaculair verbeterde. De
De MORE-CRT MPP-trial onderzocht of multipoint pacing CRT non-responders kan converteren naar responders. Het conversiepercentage was bescheiden, wat suggereert
Kosteneffectiviteitsanalyse van VICTORIA toonde dat vericiguat bij HFrEF met recente verslechtering kosteneffectief is met een acceptabele kosten-per-QALY ratio
Subanalyse van ADVOR toonde dat acetazolamide de decongestie verbeterde zonder de nierfunctie significant te verslechteren. De initiële eGFR-daling was reversib
Meta-analyse toonde dat de combinatie van MRA met SGLT2-remmers bij hartfalen het risico op CV-sterfte en hospitalisatie meer vermindert dan elk middel apart. D
Meta-analyse van CHAMPION, GUIDE-HF en MONITOR-HF bevestigde dat PA-drukmonitoring hospitalisaties significant vermindert bij chronisch hartfalen. Het voordeel
Cross-over trial onderzocht trimetazidine bij HFpEF om de cardiale energiestofwisseling te verbeteren. Het middel toonde geen significant voordeel op inspanning
Post-hoc analyse van SHIFT toonde dat ivabradine het meeste voordeel biedt bij HFrEF-patiënten met een hoog risicoprofiel: hogere hartfrequentie, lagere EF en m
Systematische review evalueerde baroreflexactivatietherapie (BAT) als adjuvante behandeling bij HFrEF. BAT verbeterde de symptomen en kwaliteit van leven, maar
De AdaptResponse-trial in de Lancet toonde dat adaptieve CRT (automatische optimalisatie met linkerventrikel-only pacing) non-inferieur was aan conventionele CR
Geblindeerde stopstudie van EMPEROR toonde dat de voordelen van empagliflozine bij hartfalen snel verdwijnen na staken. NT-proBNP en lichaamsgewicht stegen weer
De STEP-HFpEF-trial in de NEJM toonde dat semaglutide bij patiënten met HFpEF en obesitas de symptomen, fysieke beperkingen en kwaliteit van leven spectaculair
De HEART-FID-trial in de NEJM toonde dat IV ferricarboxymaltose bij HFrEF met ijzerdeficiëntie het gecombineerde primaire eindpunt (sterfte, HF-hospitalisatie,
Systematische review identificeerde en evalueerde prognostische modellen voor hartfalen bij diabetes. De meeste modellen hadden beperkte externe validatie en di
De CAMEO-DAPA trial onderzocht de cardiale en metabole effecten van dapagliflozine bij HFpEF. Het middel verbeterde de cardiale efficiëntie en metabole paramete
Meta-analyse documenteerde de zeer lage fysieke activiteitsniveaus bij hartfalenpatiënten: gemiddeld 3.000-4.000 stappen per dag. Dit benadrukt de noodzaak van
Uitgebreide meta-analyse van telemonitoring bij hartfalen toonde dat gestructureerde telemonitoring hospitalisaties vermindert, maar het effect op mortaliteit i
Studie onderzocht het CVA-risico bij HFrEF versus HFpEF. Het risico was verhoogd bij beide fenotypen, maar de mechanismen verschillen: bij HFpEF speelt AF een g
Patiënt-niveau gepoolde analyse van PARAGON-HF, PARADIGM-HF en PARAGLIDE-HF bevestigde het voordeel van sacubitril/valsartan bij HFmrEF en HFpEF, vooral bij vro
Subanalyse van STRONG-HF toonde dat NT-proBNP-geleide intensieve optitratie van hartfalenmedicatie na ontslag de uitkomsten verbeterde. De biomarker identificee
Studie vergeleek dapagliflozine met metolazone als adjunct bij lisdiureticaresistent hartfalen. Dapagliflozine gaf vergelijkbare decongestie met minder elektrol
De STOP-CA-trial in JAMA toonde dat atorvastatine de daling van de ejectiefractie bij patiënten die antracyclinechemotherapie ontvangen significant verminderde.
Meta-analyse bevestigde dat gerichte LV-leadplaatsing op de site van laatste activering de CRT-respons verbetert vergeleken met empirische positionering. Beeldv
Internationale vergelijking toonde aanzienlijke variatie in hartfalen-heropnamepercentages wereldwijd. Lagere percentages in sommige landen weerspiegelen betere
Meta-analyse valideerde de HFA-PEFF score voor de diagnose van HFpEF. De score toonde goede diagnostische nauwkeurigheid en kan de complexe HFpEF-diagnose stand
Pilotstudie onderzocht bio-impedantieanalyse voor detectie van residuele congestie bij overgewichtige hartfalenpatiënten bij ontslag. Het instrument kan de klin
Modelleringstudie voorspelde het potentiële overlevingsvoordeel van de atrial flow regulator bij hartfalen. Het device zou het meest profiteren bij HFpEF met er
Studie bevestigde de haalbaarheid van telerevalidatie voor hartfalenpatiënten die geen toegang hebben tot poliklinische revalidatie. De interventie verbeterde d
Fase 1 trial in de NEJM toonde dat het antilichaam NI006 cardiale transthyretine-amyloidafzettingen kan verminderen. Dit is de eerste therapie die gericht het a
Patiënt-niveau analyse toonde dat SGLT2-remmers de kwaliteit van leven bij hartfalen gelijk verbeteren bij zwarte en witte patiënten. Dit is belangrijk omdat zw
COAPT-analyse toonde dat ondervoeding een onafhankelijke voorspeller is van slechtere uitkomsten bij hartfalen met secundaire MR. Ondanks de slechte prognose pr
Symptoomanalyse van TRANSFORM-HF bevestigde dat torsemide geen voordeel biedt boven furosemide wat betreft symptomen en kwaliteit van leven bij hartfalen. Samen
Analyse toonde dat sacubitril/valsartan bij patiënten met HFmrEF/HFpEF en verslechterend hartfalen (recente hospitalisatie of verhoogd NT-proBNP) een groter voo
Gedetailleerde analyse van DELIVER toonde dat dapagliflozine alle individuele componenten van de KCCQ verbeterde bij HFpEF: symptomen, fysieke beperkingen en kw
Uitgebreid JACC-overzicht vatte de effecten van SGLT2-remmers samen over alle patiëntpopulaties: hartfalen (HFrEF/HFpEF), CKD en diabetes. Het voordeel is consi
Systematische review en meta-analyse toonden dat opioïden bij hartfalen-gerelateerde dyspneu geen significant symptoomvoordeel bieden bij aanzienlijke bijwerkin
Analyse van PARADIGM-HF toonde dat de creatinine-cystatine C gecombineerde eGFR-formule de nierfunctie nauwkeuriger schat bij hartfalenpatiënten dan creatinine
Patiënt-niveau meta-analyse van DAPA-HF en DELIVER toonde dat dapagliflozine het amputatierisico niet verhoogt bij hartfalenpatiënten, inclusief bij perifeer va
De MONITOR-HF-trial in de Lancet bevestigde dat remote PA-drukmonitoring (CardioMEMS) de kwaliteit van leven en hartfalenhospitalisaties verbeterde bij Europese
Subanalyse van ADVOR toonde dat hogere uitgangsbicarbonaatwaarden een betere respons op acetazolamide voorspellen. Dit identificeert patiënten die het meest pro
Translationele studie toonde dat geacyleerd ghreline de hartfunctie verbetert bij hartfalen via een calciumonafhankelijk mechanisme. Dit endogene hormoon biedt
Subanalyse van STRONG-HF toonde dat snelle optitratie van hartfalenmedicatie na opname effectief was over het hele EF-spectrum, inclusief HFpEF. Dit verbreedt d
Vijfjaars follow-up van COAPT in de NEJM bevestigde het duurzame voordeel van MitraClip bij ernstige secundaire MR. De mortaliteits- en hospitalisatiereductie b
Netwerk-meta-analyse onderzocht de effectiviteit van hartfalentherapieën specifiek bij HFmrEF (EF 41-49%). SGLT2-remmers, ARNI en bètablokkers toonden de meest
Systematische review vatte de huidige kennis samen over SGLT2-remmers bij hartfalen: werking via natriurese, osmotische diurese, ketogenese en mitochondriale be
Systematische review toonde dat natriuretisch peptide-screening in de eerstelijn LV-systolische disfunctie effectief kan uitsluiten. De hoge negatief voorspelle
Studie onderzocht of bètablokkers de overleving verbeteren bij HFrEF-patiënten met pacemakerritme. Het effect was minder duidelijk dan bij patiënten met sinusri
Studie onderzocht het effect van empagliflozine op het renine-angiotensinesysteem bij chronisch hartfalen. SGLT2-remming beïnvloedde de angiotensinebalans, wat
Subanalyse van AFFIRM-AHF toonde dat intraveneus ferricarboxymaltose bij acuut HF het meest effectief was bij patiënten met ijzerdeficiëntie zonder anemie. Bij
De EMPA-VISION trial onderzocht het effect van empagliflozine op cardiale energiestofwisseling via MR-spectroscopie bij hartfalen. Het middel verbeterde de card
Kosteneffectiviteitsanalyse van EAST-AFNET 4 toonde dat vroege ritmecontrole bij AF kosteneffectief is met een gunstige kosten-per-QALY ratio. De hogere initiël
Europese enquête documenteerde de huidige praktijk van geleidingssysteempacing (CSP). CSP wordt steeds vaker toegepast, maar de implementatie varieert sterk tus
De TRILUMINATE-trial in de NEJM toonde dat transcatheter edge-to-edge repair (TriClip) van ernstige tricuspidalisinsufficiëntie de regurgitatie en symptomen sig
Meta-analyse toonde dat implanteerbare PA-drukmonitoring hartfalenhospitalisaties vermindert over het hele EF-spectrum, inclusief HFpEF. Het voordeel is onafhan
ACC expert consensus document geeft een gestructureerd beslispad voor HFpEF-management, inclusief SGLT2-remmers als hoeksteen, diuretica voor decongestie, en in
Subanalyse toonde dat NT-proBNP en hsTnT het cardiovasculaire risico en de respons op dapagliflozine voorspellen bij diabetespatiënten. Hogere biomarkerwaarden
AHA scientific statement bevestigde inspanningstraining als enige bewezen therapie die de inspanningscapaciteit bij HFpEF verbetert. Het document biedt gedetail
Cluster-RCT toonde dat ambulante beslisondersteuningstools het voorschrijven van mineralocorticoïdreceptorantagonisten (MRA) bij HFrEF significant verhoogden. E
De PARABLE-trial toonde dat sacubitril/valsartan het linkeratriumvolume significant verminderde bij pre-HFpEF vergeleken met valsartan alleen. Dit suggereert da
Analyse toonde dat dapagliflozine het urinezuur verlaagt en de introductie van urinezuurverlagende therapie en colchicine vermindert bij hartfalenpatiënten. Dit
Uitgebreide meta-analyse vergeleek de cardiovasculaire effecten van SGLT2-remmers, RAAS-remmers en ARNI bij hartfalen. Alle drie de klassen verminderen mortalit
Studie toonde dat natriumzirconiumcyclosilicaat het kalium effectief verlaagt bij HFrEF-patiënten, waardoor RAAS-remmers op hogere doses kunnen worden voortgeze
Meta-analyse bevestigde dat multicomponent geïntegreerde zorgprogramma's de klinische uitkomsten bij chronisch hartfalen verbeteren, inclusief minder hospitalis
Meta-analyse op studieniveau bevestigde dat intraveneus ijzer bij hartfalen met ijzerdeficiëntie het risico op HF-hospitalisatie vermindert. Het effect op morta
Bayesiaanse netwerk-meta-analyse vergeleek SGLT2-remmers onderling bij hartfalen. Er waren geen significante verschillen tussen empagliflozine en dapagliflozine
Deense fase II trial van mesenchymale stamcellen bij ischemisch HFrEF. De injectie was veilig maar verbeterde de LV-functie niet significant. Celtherapie bij ha
Meta-analyse onderzocht of aspirine in primaire preventie het risico op hartfalen beïnvloedt. De resultaten waren neutraal: aspirine verlaagde noch verhoogde he
Meta-analyse toonde dat upgrade van rechterventrikel-pacing naar biventriculaire of geleidingssysteempacing de LV-functie en klinische uitkomsten verbetert bij
Lancet-trial toonde dat een community health worker-geleide intensieve bloeddrukinterventie cardiovasculaire events significant verminderde in lage- en middenin
De CaReMe-studie gebruikte digitale zorgdata om de mondiale prevalentie van hartfalen te schatten. De ziektelast is aanzienlijk: hoge mortaliteit, frequente her
Gerandomiseerde trial van allogene mesenchymale precursorcellen bij HFrEF toonde een trend naar minder hartfalengebeurtenissen maar bereikte het primaire eindpu
Trial onderzocht of een hogere backup-hartfrequentie dan de standaard 60 spm de symptomen en fysieke activiteit verbetert bij HFpEF-patiënten met pacemaker. Ver
Meta-analyse van gerandomiseerde trials bevestigde dat catheterablatie voor AF bij hartfalenpatiënten de cardiovasculaire uitkomsten significant verbetert, incl
Secundaire analyse toonde dat multidomein fysieke revalidatie de kwaliteit van leven en fysiek functioneren verbeterde bij fragiele ouderen na opname voor acuut
De CLOROTIC-trial toonde dat toevoeging van hydrochloorthiazide aan furosemide bij acuut hartfalen het gewichtsverlies en de urine-output verbeterde, ten koste
Analyse van PARADIGM-HF toonde dat NYHA-classificatie slecht correleert met objectieve metingen zoals BNP en inspanningscapaciteit bij mild hartfalen. Veel asym
Studie vergeleek de voorspellende waarde van diverse hartfalenrisicoscores voor 1-jaarsmortaliteit en heropname. De discriminatie was matig voor alle scores, wa
Meta-analyse berekende de numbers needed to treat (NNT) van SGLT2-remmers en GLP-1-agonisten voor cardiovasculaire uitkomsten. SGLT2-remmers hadden de gunstigst
Studie toonde dat diabetes de optitratie van sacubitril/valsartan bij gehospitaliseerde HFrEF-patiënten bemoeilijkt maar dat het klinische voordeel behouden bli
Multicenter RCT onderzocht een multifactorieel managementprogramma bij chronisch hartfalen. De gestructureerde interventie verbeterde de klinische uitkomsten en
Studie challengede de hemodynamische hypothese bij HFpEF: de inspanningsbeperking wordt niet volledig verklaard door verhoogde wiggendruk. Perifere factoren (sk
De EMPA-HEART 2 trial toonde dat empagliflozine de linkerventrikel-massa niet significant verminderde bij patiënten met coronairlijden zonder diabetes of hartfa
Individuele-patiëntdata meta-analyse bevestigde dat GDF-15 een sterke, onafhankelijke voorspeller is van diverse cardiovasculaire events. Het eiwit integreert i
De TRANSFORM-HF-trial in JAMA toonde dat torsemide geen overlevingsvoordeel biedt boven furosemide bij patiënten gehospitaliseerd voor hartfalen. Dit beëindigt
Subanalyse van ADVOR bevestigde dat acetazolamide de decongestie verbeterde bij acuut hartfalen ongeacht de ejectiefractie. Het voordeel was consistent bij HFrE
Systematische review documenteerde het fenomeen metamfetamine-geassocieerd hartfalen (MethHF). Deze patiënten zijn jonger, vaker mannelijk en presenteren zich m
Meta-analyse toonde een dosis-responsrelatie tussen dagelijkse stappen en cardiovasculair risico. Al 2.000-3.000 stappen per dag verminderden het CV-risico, met
NEJM-trial onderzocht of een interventie met snelle follow-up en gestructureerde beslisondersteuning de opnameduur en uitkomsten bij acuut hartfalen verbetert.
Fase 2 studie van aficamten, een volgende-generatie cardiale myosineremmer, toonde dosisafhankelijke verlaging van de LVOT-gradiënt en verbetering van symptomen
Subanalyse van EMPULSE toonde dat empagliflozine, gestart tijdens hospitalisatie voor acuut hartfalen, de decongestie significant verbeterde met grotere gewicht
Subanalyse van DELIVER toonde dat dapagliflozine het verlies van nierfunctie vertraagde bij HFpEF, naast het verminderen van hartfalengebeurtenissen. De nierbes
Proteomics-analyse van EMPEROR-data onthulde dat empagliflozine het circulerend eiwit-profiel significant verandert bij hartfalen. Het middel beïnvloedt inflamm
De IRONMAN-trial in de Lancet toonde dat intraveneus ijzerderisomaltose bij hartfalen met ijzerdeficiëntie de recurrente hartfalenhospitalisaties en CV-sterfte
Analyse van PARADISE-MI bevestigde dat sacubitril/valsartan vergeleken met ramipril na acuut MI geen effect had op majeure coronaire events. ARNI biedt geen voo
De STRONG-HF-trial in de Lancet toonde dat snelle, intensieve optitratie van richtlijnmedicatie (bètablokker, RAAS-remmer, MRA) binnen 2 weken na opname voor ac
Subanalyse van DELIVER toonde dat het klinische voordeel van dapagliflozine bij HFpEF al binnen 13 dagen na start merkbaar was. De vroege scheiding van de curve
Subanalyse van VICTORIA toonde dat het effect van vericiguat bij HFrEF consistent was over NT-proBNP-subgroepen. Patiënten met hogere NT-proBNP-waarden hadden e
Meta-analyse toonde dat de langetermijnmortaliteit bij HFmrEF intermediair is tussen HFrEF en HFpEF. HFmrEF is een heterogene groep die kenmerken deelt met beid
Review beschreef de impact van COVID-19 op hartfalenzorg: vertraagde presentatie, verminderde toegang tot diagnostiek, verschuiving naar telehealth en veranderd
Systematische review evalueerde digitale therapeutica voor hartrevalidatie bij hartfalenpatiënten. Digitale programma's verbeterden de inspanningscapaciteit en
Gerandomiseerde studie onderzocht de HIF-PH-remmer daprodustat bij patiënten met hartfalen, CKD en anemie. Het middel verbeterde het hemoglobine effectief. Veil
Twee grote populatiecohorten toonden dat specifieke immuuncelsubsets geassocieerd zijn met incident hartfalen. Verhoogde monocyten en verlaagde natural killer-c
Collaboratieve meta-analyse in de Lancet van grote SGLT2-remmerstudies toonde dat het nierbeschermende effect onafhankelijk is van diabetes. SGLT2-remmers vertr
Langetermijnanalyse van COAPT toonde dat transcatheter edge-to-edge repair (MitraClip) de hospitalisaties en mortaliteit duurzaam vermindert bij patiënten met e
De DIAMOND-trial toonde dat patiromer de serumkaliumspiegel effectief verlaagde bij HFrEF-patiënten, waardoor RAAS-remmers op hogere doses konden worden gehandh
De EMMY-trial toonde dat empagliflozine gestart na acuut MI het NT-proBNP significant verlaagde en de linkerventrikelremodelling verminderde na 26 weken. Dit op
Subanalyse van DELIVER bevestigde dat dapagliflozine bij HFpEF even effectief was bij patiënten met als zonder AF. Het voordeel op hartfalengebeurtenissen was c
Gepoolde analyse van EMPEROR-Reduced en -Preserved toonde dat empagliflozine de albumine-creatinineratio significant verminderde bij hartfalenpatiënten. Het nie
Analyse toonde dat patiënten met maligne LVH (verhoogde troponine en BNP) een hoger cardiovasculair risico hebben maar meer baat hebben bij intensieve bloeddruk
Subanalyse van DELIVER toonde dat dapagliflozine bij HFpEF even effectief was bij fragiele als bij niet-fragiele patiënten. Fragiele patiënten hadden een groter
Studie onderzocht de dosisrespons van sacubitril/valsartan bij HFrEF. Zelfs lagere doses dan de in trials gebruikte doelsdosis gaven een klinisch voordeel, hoew
De REVIVED-BCIS2-trial in de NEJM toonde dat PCI bij patiënten met ernstige ischemische linkerventrikel-disfunctie de overleving of LV-functie niet verbeterde v
Echocardiografische substudie van PARADISE-MI toonde dat sacubitril/valsartan het linkerventrikelvolume na acuut myocardinfarct niet significant meer verminderd
Subanalyse van EMPEROR-Preserved bevestigde dat empagliflozine bij HFpEF even effectief was bij vrouwen als bij mannen. Het gunstige effect op hartfalengebeurte
Subanalyse van DELIVER toonde dat dapagliflozine ook effectief was bij patiënten die recent waren gehospitaliseerd voor hartfalen met behouden ejectiefractie. H
Meta-analyse toonde dat orale ijzersuppletie bij hartfalen met ijzerdeficiëntie de ijzerparameters verbetert maar geen consistent effect heeft op inspanningscap
Substudie van OptimEx onderzocht het effect van HIIT versus matige continue training op HDL-functie bij HFpEF. Inspanningstraining verbeterde de anti-oxidatieve
Meta-analyse toonde dat BNP en NT-proBNP de prognose even goed voorspellen bij patiënten met als zonder hartfalen. Hogere waarden zijn universeel geassocieerd m
Meta-analyse van inspanningsrechtshartkatheterisatie bij HFpEF toonde dat wiggendruk tijdens inspanning betrouwbaar HFpEF diagnosticeert, maar de cutoff-waarden
Fase III trial bevestigde non-inferioriteit van intraveneus tolvaptan (OPC-61815) versus orale tolvaptan bij congestief hartfalen. De intraveneuze formulering b
Meta-analyse vergeleek MitraClip plus medicamenteuze therapie versus medicamenteuze therapie alleen bij secundaire mitralisinsufficiëntie. Het voordeel was het
Systematische review en meta-analyse onderzochten of adrenerge alfa-antagonisten het cardiovasculaire risico verhogen bij hartfalen. Het bewijs voor nadelige ef
Meta-analyse identificeerde BNP, NT-proBNP en troponine als betrouwbare prognostische biomarkers bij hypertrofische cardiomyopathie. Hogere waarden voorspellen
De ADVOR-trial in de NEJM toonde dat toevoeging van acetazolamide aan lisdiuretica bij acuut gedecompenseerd hartfalen de decongestie significant verbeterde. Me
Eerste gerandomiseerde trial die linkerbundeltakpacing (LBBP) vergeleek met biventriculaire pacing voor cardiale resynchronisatietherapie. LBBP was non-inferieu
Analyse van DAPA-HF toonde dat ijzerdeficiëntie veel voorkomt bij HFrEF en geassocieerd is met slechtere uitkomsten. Dapagliflozine verbeterde de prognose ongea
Vijfjaarsresultaten van MOMENTUM 3 bevestigden de superioriteit van de volledig magnetisch geleviteerde HeartMate 3 LVAD boven de axiale HeartMate II. HeartMate
De GRADE-trial in de NEJM vergeleek vier glucoseverlagende middelen (glimepiride, sitagliptine, liraglutide, insuline glargine) toegevoegd aan metformine bij ty
De DELIVER-trial in de NEJM toonde dat dapagliflozine het risico op hartfalenverslechtering en CV-sterfte significant verminderde bij patiënten met HF en EF >40
De haemoDYNAMIC-trial onderzocht riociguat bij patiënten met pulmonale hypertensie en HFpEF. Het middel verbeterde hemodynamische parameters (pulmonale vasculai
Analyse van PARAGON-HF toonde dat sacubitril/valsartan bij HFpEF effectief was ongeacht de mate van frailteit. Fragiele patiënten hadden een hoger absoluut risi
Lancet-meta-analyse van alle vijf grote SGLT2-remmers-trials bij hartfalen (DAPA-HF, EMPEROR-Reduced, EMPEROR-Preserved, DELIVER, SOLOIST-WHF) bevestigde het vo
Subanalyse van DECLARE-TIMI 58 bevestigde dat het cardiovasculaire en renale voordeel van dapagliflozine bij type 2 diabetes consistent was ongeacht gebruik van
Subanalyse van EMPEROR-Preserved bevestigde dat empagliflozine hartfalengebeurtenissen en CV-sterfte vermindert bij HFpEF ongeacht de aanwezigheid van diabetes.
Subanalyse van DECLARE-TIMI 58 toonde dat het cardiovasculaire en renale voordeel van dapagliflozine consistent was ongeacht de BMI. Obese patiënten hadden een
Uitgebreide systematische review documenteerde de wereldwijde epidemiologie van hartfalen. De prevalentie varieert van 1-3% in de algemene populatie, de inciden
Studie onderzocht een vertraagde-afgifteformulering van ivabradine bij HFrEF die éénmaal daags gedoseerd kan worden. Het preparaat toonde vergelijkbare hartfreq
Post-hoc analyse van DAPA-HF toonde dat een initiële eGFR-daling na start van dapagliflozine veel voorkomt maar niet geassocieerd is met slechtere uitkomsten. D
Meta-analyse toonde belangrijke sekseverschillen in de effectiviteit van farmacotherapie bij HFrEF. Sommige middelen, waaronder ACE-remmers, lieten een geringer
Studie toonde dat intensieve hartfalenbehandeling gestuurd door longechografie B-lijnen de uitkomsten verbeterde bij patiënten met residuale pulmonale congestie
Studie onderzocht de haalbaarheid van ICT-ondersteunde thuisrevalidatie bij fragiele hartfalenpatiënten. De interventie bleek veilig en verbeterde de inspanning
Exploratieve studie toonde dat empagliflozine bij acuut gedecompenseerd hartfalen markers van acute nierschade verminderde, ondanks de verwachte initiële eGFR-d
Data uit een telerevalidatie-trial bij chronisch hartfalen toonden dat cardiorenaal syndroom sterk geassocieerd is met verminderde fitheid. Telerevalidatie verb
Resultaten van EMPULSE toonden dat empagliflozine, gestart tijdens hospitalisatie voor acuut hartfalen, symptomen, fysieke beperkingen en kwaliteit van leven si
De EMPAG-HF-trial toonde dat vroege start van empagliflozine bij acuut gedecompenseerd hartfalen de urineproductie significant verhoogde zonder de nierfunctie t
Meta-analyse toonde dat permanente pacemakerimplantatie na TAVI geassocieerd is met hogere mortaliteit en meer hartfalenhospitalisaties op lange termijn. Dit be
De METEORIC-HF-trial toonde dat omecamtiv mecarbil, ondanks gunstige effecten op hartfalengebeurtenissen in GALACTIC-HF, de inspanningscapaciteit niet verbeterd
Langetermijndata van de RACE 3-trial toonden dat gerichte behandeling van onderliggende aandoeningen bij patiënten met vroeg persisterend AF en hartfalen het si
Analyse van de GUIDE-HF-trial toonde dat de COVID-19-pandemie een significante invloed had op hartfalenuitkomsten, met veranderingen in zorggebruik en eventrate
Analyse van de HF-ACTION-trial toonde dat fragiele patiënten met HFrEF meer baat hadden bij inspanningstraining dan niet-fragiele patiënten. Paradoxaal genoeg p
De multicenter PARTITA-trial onderzocht of vroege ablatie na de eerste ICD-shock bij ventriculaire tachycardie (VT) de prognose verbetert. Vroege ablatie vermin
Subanalyse van GALACTIC-HF toonde dat omecamtiv mecarbil even effectief was bij HFrEF-patiënten met als zonder atriumfibrilleren. De cardiale myosine-activator
Het EuroHeart-project van de ESC presenteerde gestandaardiseerde datadefinities voor hartfalenregistraties en klinische trials. Uniforme datastandaarden zijn es
Systematische review en meta-analyse van predictiemodellen voor atriumfibrilleren in elektronische dossiers. Bestaande modellen tonen matige tot goede discrimin
Studie onderzocht of echogeleide aanpassing van de LVAD-pompsnelheid tijdens inspanning de inspanningscapaciteit kan verbeteren. Optimalisatie op basis van aort
De RAFT-AF-trial vergeleek ablatie-gebaseerde ritmecontrole met rate control bij patiënten met hartfalen en AF. Ablatie verbeterde de linkerventrikelfunctie sig
Cluster-gerandomiseerde trial toonde dat op maat gemaakte elektronische waarschuwingen in het EPD het gebruik van richtlijnconforme hartfalenmedicatie verbeterd
Geactualiseerde meta-analyse bevestigde dat SGLT2-remmers het risico op cardiovasculaire sterfte en hartfalenhospitalisatie verlagen bij zowel HFrEF als HFpEF.
Meta-analyse vergeleek milrinone met dobutamine bij acuut gedecompenseerd hartfalen. Beide inotropen toonden vergelijkbare effectiviteit wat betreft mortaliteit
Meta-analyse van interatriale shuntdevices bij hartfalen toonde significante daling van wiggendruk en linkerventriculaire einddiastolische druk. Echter, de klin
Gerandomiseerde trial naar hydratie ter preventie van nierschade na primaire PCI bij acuut MI.
Studie die aantoont dat latent pulmonaal vaatlijden de respons op een therapeutisch atriale shuntdevice bij HF kan beïnvloeden.
DECLARE-TIMI 58 analyse van dapagliflozine-werkzaamheid naar baseline bloeddruk bij diabetes type 2.
Systematische review en meta-analyse naar bariatrische chirurgie en cardiovasculaire ziekte. Kwantificeert het CV-voordeel van gewichtschirurgie.
STRIVE HF trial die triventriculaire pacing vergeleek met standaardzorg bij hartfalen.
Studie naar radiale strain beeldvorming-geleide LV-leadplaatsing voor verbetering van CRT-respons bij ischemisch hartfalen.
Langetermijnresultaten van een gerandomiseerde trial van multimodaliteitsbeeldvorming-geleide LV-leadplaatsing bij CRT.
Executive summary van de 2022 hartfalenrichtlijn met kernboodschappen en beslisbomen.
De 2022 AHA/ACC/HFSA hartfalenrichtlijn — eerste volledige richtlijn sinds 2013 die SGLT2-remmers, ARNI en vericiguat integreert als standaardtherapie. Definiee
JACC publicatie van de 2022 hartfalenrichtlijn.
COAPT analyse naar de impact van baseline nierdisfunctie op cardiale uitkomsten en eindstadium nierziekte bij HF met MR.
Studie die therapeutische doelen voor hartfalen identificeerde via proteomics en Mendeliaanse randomisatie.
Vergelijking van substraatablatie versus antiaritmische medicatie bij patiënten met symptomatische ventriculaire tachycardie.
ODYSSEY OUTCOMES subanalyse bij patiënten met een voorgeschiedenis van hartfalen na ACS.
Lancet SODIUM-HF gerandomiseerde trial die strenge natriumbeperking (<100 mmol/dag) onderzocht bij hartfalen. Neutraal — geen klinisch voordeel van extreme zout
EHJ review over nierfunctiebeoordeling en eindpuntascertainment in klinische trials.
Meta-analyse van SGLT2-remmers bij hartfalen met verminderde of behouden ejectiefractie. Klasse-effect over het HF-spectrum.
Evaluatie van de robuustheid van uitkomsten in SGLT2-remmertrilas bij hartfalen.
DANISH subanalyse naar het effect van ICD bij niet-ischemisch HF met bijkomende coronaire atherosclerose.
Bayesiaanse netwerkmeta-analyse die de uitkomsten van glucoseverlagende medicatie onderzocht bij niet-diabetische HF-patiënten.
Analyse naar stress cardiale biomarkers en hun voorspellende waarde voor CV en renale uitkomsten bij canagliflozinegebruik.
FIDELITY gepoolde analyse die aantoont dat finerenon het risico op incident hartfalen vermindert bij CKD met diabetes type 2.
Langetermijnanalyse van remote monitoring op klinische uitkomsten bij Europese HF-patiënten met ICD.
Studie naar combinatie van thuismonitoringtrends en baseline risicoprofiel voor HF-voorspelling bij ICD-patiënten.
JAMA Cardiology gerandomiseerde trial naar optimalisatie van trainingsrespons voor vrouwen in hartrevalidatie.
JAMA Cardiology REHAB-HF economische analyse van revalidatie bij oudere patiënten met acuut hartfalen.
Systematische review naar de integratie van sekse en gender in studies van cardiale resynchronisatietherapie.
Studie naar de effecten van luseogliflozine op geschat plasmavolume bij HFpEF.
JAMA Cardiology LIFE trial van sacubitril/valsartan bij patiënten met gevorderd HFrEF.
JAMA Cardiology GALACTIC-HF post-hoc analyse van omecamtiv mecarbil bij patiënten met ernstig hartfalen.
Studie die telomeerlengte als onafhankelijke voorspeller van mortaliteit identificeerde bij chronisch HF.
Overzicht van de voordelen van SGLT2-remmers over het volledige spectrum van cardiovasculaire ziekten.
IRON-CRT trial naar het effect van IV ijzer op cardiale reverse remodellering na CRT.
JAMA Cardiology analyse naar de potentiële implicaties van uitgebreide FDA-labeling voor sacubitril/valsartan.
Studie naar variabiliteit in geschatte glomerulaire filtratiesnelheid en patiëntuitkomsten in een real-world HF-populatie.
WARCEF analyse naar LV-dimensies en cardiovasculaire uitkomsten bij systolisch hartfalen.
Analyse van baseline parameters die 1-jaars fysieke, mentale en gezondheidsgerelateerde QoL voorspellen bij HF-patiënten na CRT-D.
Systematische review van de huidige kennis en praktijk bij hartfalen en atriumflutter.
LAICA studie naar werkzaamheid en veiligheid van intermitterende herhaalde levosimendan-infusies bij gevorderd hartfalen.
Studie naar de effecten van empagliflozine op vaatfunctie bij patiënten met chronisch hartfalen.
Ontwerp van een multifacet-strategie gebaseerd op geautomatiseerd SMS-berichten bij patiënten na recente HF-opname.
Studie naar het effect van bètablokker-onttrekking op functionele capaciteit bij HFpEF.
JAMA PARALLAX trial die sacubitril/valsartan vergeleek met standaardtherapie op NT-proBNP en inspanningscapaciteit. Biomarkervoordeel maar geen inspanningsverbe
EMPEROR-Reduced analyse naar regionale en etnische invloeden op de respons op empagliflozine bij HFrEF.
NEJM PARADISE-MI trial die sacubitril/valsartan vergeleek met ramipril na acuut MI met verminderde LV-functie. Primair eindpunt niet gehaald — ARNI niet superie
Studie naar de impact van closed loop stimulatie op prognostische cardiopulmonale variabelen bij chronisch HF met ernstige chronotrope incompetentie.
Studie die aantoont dat het nastreven van hogere intraoperatieve bloeddrukken geen CV-events vermindert na niet-cardiale chirurgie.
JAMA Cardiology analyse die langetermijn event-vrije en totale overleving extrapoleerde met dapagliflozine bij HFrEF.
Studie die aantoont dat vroege impedantie-geleide interventie de langetermijnuitkomsten verbetert bij hartfalen.
Studie naar prevalentie en prognostische implicaties van diabetes met cardiomyopathie bij community-wonende volwassenen.
EMPEROR-Preserved analyse naar het effect van empagliflozine op verslechterende HF-events bij HFpEF.
Lancet machine learning analyse die bètablokker-respons herdefinieert bij HF-patiënten met sinusritme versus AF.
Landmark NEJM EMPEROR-Preserved trial die aantoonde dat empagliflozine cardiovasculaire dood en HF-hospitalisatie vermindert bij HFpEF. Eerste SGLT2-remmer die
NEJM EMPEROR-Reduced renale analyse die het nierprotectieve effect van empagliflozine bij HF kwantificeerde.
Studie naar de associatie van circulerende ketonlichamen met functionele uitkomsten na STEMI.
Review over niet-invasieve technieken en biomarkers voor poliklinisch vochtmanagement en heropnamereductie bij HF.
Systematische review en meta-analyse naar het bewijs voor apothekerzorg bij poliklinische hartfalenpatiënten.
Systematische review naar het effect van SGLT2-remmers op HF-hospitalisatie en hartfunctie.
Systematische review en meta-analyse van sacubitril/valsartan in real-life Europese HFrEF-patiënten.
Real-world studie van sacubitril/valsartan op hartfunctie bij Chinese HF-patiënten.
Systematische review en meta-analyse van niet-invasieve thuistelemonitoring bij patiënten met gedecompenseerd hartfalen.
Studie naar het effect van IV furosemide plus kleine hoeveelheden hypertone zoutoplossing op hartfalenmarkers.
Studie naar inspiratoire spiertraining gecombineerd met aerobe training op neurovasculaire controle bij chronisch hartfalen.
QoL-substudie van de uitgebreide vasodilatiestrategie versus standaardzorg bij acuut hartfalen.
Crossover studie naar de acute pleiotrope effecten van dapagliflozine bij diabetespatiënten met HFrEF.
Systematische review die de rapportage van inspanningsinterventies in chronisch HF-revalidatietrials evalueerde.
EMPEROR-Reduced analyse naar de prognostische waarde van NT-proBNP en het effect van empagliflozine.
EMPEROR-Reduced analyse die bevestigt dat empagliflozine CV en renale uitkomsten verbetert ongeacht uitgangs systolische bloeddruk.
Studie naar sacubitril/valsartan als behandeling voor schijnbaar resistente hypertensie bij HFpEF.
Studie die aantoont dat 1 jaar intensieve inspanningstraining abnormale LV-stijfheid omkeert bij patiënten met stadium B hartfalen.
DAPA-HF analyse naar het effect van dapagliflozine op ventriculaire aritmieën, gereanimeerde hartstilstand of plotse dood.
Lancet GUIDE-HF gerandomiseerde trial van hemodynamisch geleid hartfalenmanagement met pulmonalisdruksensoren. Neutraal overall, maar COVID-interactie.
RACE 3 analyse naar het effect van antiaritmica bij patiënten met vroeg persisterend AF en hartfalen.
AFFIRM-AHF QoL-analyse van IV ijzercarboxymaltose op gezondheidsgerelateerde kwaliteit van leven bij ijzerdeficiënt acuut HF.
Meta-analyse naar het risico op ventriculaire aritmieën bij CRT-responders en super-responders.
Analyse naar growth differentiation factor-15 als biomarker bij HF-patiënten behandeld met liraglutide.
Analyse naar hoeveel poliklinische chronische HF-patiënten in aanmerking komen voor SGLT2-remmers.
Gerandomiseerde trial naar het effect van echo-optimalisatie van LVAD-parameters op functionele capaciteit.
MOTIVATE-HF analyse naar de effectiviteit van motivational interviewing op zorggebruik en mortaliteit bij hartfalen.
Studie die aantoont dat klinische fenotypeclusters effectiever zijn dan LVEF-categorieën voor het stratificeren van HF-uitkomsten.
JAMA CONNECT-HF trial naar het effect van een kwaliteitsverbeteringsinterventie op uitkomsten en kwaliteit bij hartfalen.
NEJM REHAB-HF trial die fysieke revalidatie onderzocht bij oudere patiënten gehospitaliseerd voor hartfalen. Functioneel voordeel maar geen CV-eventreductie.
GALACTIC-HF analyse naar het effect van ejectiefractie op klinische uitkomsten met omecamtiv mecarbil.
COMPASS analyse die het mortaliteitsvoordeel van rivaroxaban plus aspirine kwantificeerde bij chronisch coronair of perifeer vaatlijden.
JAMA Cardiology DECLARE analyse naar het effect van dapagliflozine op CV-uitkomsten gestratificeerd naar nierfunctie en albuminurie.
JAMA Cardiology gerandomiseerde trial van een CaMKII delta-remmer op ventriculaire remodellering na MI.
JAMA Cardiology analyse naar de associatie van empagliflozine met LV-volumes, massa en functie bij HFrEF.
JAMA klinisch overzicht over interventies voor secundaire mitralisklepinsufficiëntie. Integreert COAPT en MITRA-FR.
JAMA Cardiology DAPA-HF analyse naar werkzaamheid en veiligheid van dapagliflozine bij mannen versus vrouwen met HFrEF.
VICTORIA analyse naar klinische uitkomsten en respons op vericiguat gestratificeerd naar het index hartfalen-event.
Mendeliaanse randomisatie die het causale verband tussen roken en hartfalen onderzocht met mediatie-analyse.
Studie die aantoont dat serumkaliumspiegels prognostische informatie bieden bij symptomatisch hartfalen voorbij traditionele klinische variabelen.
Meta-analyse die SGLT2-remmers vergeleek met ARNI bij HFrEF. Indirecte vergelijking van de twee nieuwste HF-therapiepijlers.
Empire HF Metabolic gerandomiseerde trial naar de metabole effecten van empagliflozine bij hartfalen. Mechanistisch onderzoek.
Studie naar het effect van inspanningstraining op hoog-sensitief troponine T bij HFrEF-patiënten.
Individuele patiëntdata meta-analyse van twee Europese prospectieve studies naar hartfalendiagnostiek in de eerste lijn.
Studie naar geïndividualiseerde voedingsondersteuning bij gehospitaliseerde patiënten met chronisch hartfalen.
Studie naar visit-to-visit bloeddrukvariabiliteit en klinische uitkomsten bij HFpEF.
Systematische review en meta-analyse naar psychiatrische bijwerkingen van bètablokkers. Geen significant verhoogd depressierisico — ontkracht een veelvoorkomend
JAMA Cardiology DAPA-HF analyse naar de snelheid waarmee dapagliflozine klinisch voordeel bereikt bij HFrEF en het belang van eerdere HF-hospitalisatie.
Landmark Lancet BPLTTC meta-analyse die aantoont dat bloeddrukverlaging CV-events vermindert over alle bloeddrukniveaus, inclusief normaal-hoog. Verandert het p
Studie naar de incidentie en uitkomsten van pneumonie bij hartfalenpatiënten.
EMBRACE-HF trial die het effect van empagliflozine op pulmonale arteriële druk onderzocht bij HF. Hemodynamisch mechanisme.
ACC/AHA 2021 key data elements en definities voor hartfalen. Standaardisatie van dataverzameling.
DANISH analyse naar prevalentie en prognostische associatie van ventriculaire aritmieën bij niet-ischemisch hartfalen.
JAMA Cardiology analyse naar de associatie van de ERO/LVEDV-ratio met de respons op transcatheter mitraalklepherstel.
Systematische review en meta-analyse naar sarcopenie bij hartfalen. Spierverlies als comorbiditeit.
Meta-analyse naar de effecten van vier factoren op de werkzaamheid van SGLT2-remmers bij HFrEF.
Meta-analyse naar de impact van huisartsenbetrokkenheid en de setting op multidisciplinair hartfalenmanagement.
Studie naar de effecten van een eiwitrijk versus standaard dieet bij obese HF-patiënten met diabetes.
Vergelijking van LV longitudinale systolische functieparameters voor prognostische stratificatie bij HFpEF.
Eerste klinische studie van een cardio-microstroomdevice bij chronisch hartfalen.
TELEREH-HF subanalyse naar telerevalidatie bij hartfalen gestratificeerd naar etiologie.
EMPEROR-Reduced analyse naar de interactie tussen MRA-gebruik en empagliflozine bij hartfalen.
EMPEROR-Reduced analyse bij patiënten met volume-overbelasting. Bevestigt voordeel ongeacht congestiestatus.
TOPCAT analyse naar spironolacton bij HFpEF-patiënten met verslechterende nierfunctie.
COAPT 3-jaarsresultaten die het duurzame voordeel van MitraClip bij HF met secundaire MR bevestigen.
Langetermijnanalyse van het overlevingsvoordeel van ramipril bij patiënten met MI gecompliceerd door hartfalen.
Analyse van progressie van tricuspidalisinsufficiëntie na chirurgie voor ischemische mitralisklepinsufficiëntie.
ACC 2021 update van de HF-behandeloptimalisatie pathway met antwoorden op 10 cruciale vragen over SGLT2-remmers, vericiguat, en implementatie van quadruple ther
Lancet langetermijnanalyse van transdermaal oestradiol voor androgeen-suppressie bij prostaatkanker op cardiovasculaire uitkomsten.
Studie naar het effect van spironolacton op cardiovasculaire functie en fibrosemarkers bij personen met verhoogd HF-risico.
EMPEROR-Reduced analyse naar de interactie tussen neprilysineremming (ARNI-gebruik) en empagliflozine bij chronisch HFrEF.
EMPERIAL trial naar het effect van empagliflozine op inspanningsvermogen en symptomen bij HFrEF en HFpEF.
JAMA SMARTEX-HF trial die HIIT, matig continue training en richtlijnadvies vergeleek op piek-VO2 bij HFrEF. HIIT niet superieur aan matig — maar beide beter dan
SUGAR-DM-HF trial die het effect van empagliflozine op LV-volumes onderzocht bij patiënten met diabetes/prediabetes en HFrEF.
JAMA Cardiology trial van een zelfzorginterventie op 90-daags uitkomsten bij patiënten met acuut HF ontslagen van de SEH.
JAMA Cardiology meta-analyse van SGLT2-remmers op cardiovasculaire en renale uitkomsten bij diabetes type 2. Geactualiseerde klasse-effectanalyse.
Analyse van korte- en langetermijnuitkomsten van revascularisatie bij patiënten met ernstig verminderde LVEF.
PARAGON-HF analyse naar polsdruk als prognostische marker en modificator van het sacubitril/valsartan-effect bij HFpEF.
EMPEROR-Reduced subanalyse bij niet-diabetische patiënten met HFrEF. Bevestigt voordeel ongeacht diabetesstatus — cruciaal voor indicatie-uitbreiding.
EMPEROR-Reduced analyse naar het effect van empagliflozine op klinische stabiliteit bij HFrEF.
JAMA REPLACE-COVID trial die het staken versus voortzetten van ACE-remmers/ARB's onderzocht bij gehospitaliseerde COVID-patiënten.
NEJM SOLOIST-WHF trial van sotagliflozine bij diabetes met recent verslechterend hartfalen. In-hospital start van SGLT-remming bij gedecompenseerd HF.
Landmark NEJM GALACTIC-HF trial die aantoonde dat omecamtiv mecarbil (selectieve cardiale myosineactivator) HF-events vermindert bij systolisch hartfalen. Nieuw
Eerste resultaten van een fase 1b studie van antisense-therapie gericht tegen microRNA-132 bij hartfalen. Nieuwe RNA-gebaseerde HF-therapie.
JAMA trial die hoog-dosis versus standaarddosis griepvaccin vergeleek op mortaliteit en cardiopulmonale hospitalisatie bij ouderen.
COMPASS subanalyse bij patiënten met symptomatisch perifeer arterieel vaatlijden van de onderste extremiteiten.
JAMA RATE-AF gerandomiseerde trial die digoxine vergeleek met bisoprolol voor frequentiecontrole bij AF op patiëntgerapporteerde kwaliteit van leven. Verrassend
Studie naar de associatie van baseline en longitudinale veranderingen in lichaamssamenstelling met het risico op HF en MI.
Landmark Lancet AFFIRM-AHF trial die IV ijzercarboxymaltose onderzocht bij ijzerdeficiëntie na ontslag voor acuut hartfalen. Vermindert HF-heropnames — definiti
VERTIS CV analyse naar het effect van ertugliflozine op hartfalen-events bij diabetes met ASCVD.
Studie naar de hemodynamische effecten van empagliflozine bij HFrEF. Mechanistisch inzicht in de SGLT2-remmer werking bij hartfalen.
COAPT analyse naar de impact van pulmonale hypertensie op uitkomsten na MitraClip bij secundaire MR.
Studie die aantoont dat longechogeleide therapie acute decompensatie-events vermindert bij chronisch hartfalen.
Systematische review en meta-analyse van ijzercarboxymaltose voor de behandeling van ijzerdeficiënt hartfalen. Consolideert het IV-ijzer evidence.
Uitgebreide meta-analyse van SGLT2-remmers bij hartfalen. Klasse-effectbewijs over alle beschikbare trials.
ACC/AHA 2020 klinische prestatie- en kwaliteitsmaten voor volwassenen met hartfalen.

In dit videoprogramma bespreken drie vooraanstaande cardiologen de recente data over SGLT2-remmers die aantonen dat deze middelen cardiovasculaire events, zieke
Drie toonaangevende cardiologen — Marco Metra, John Teerlink en John Spertus — bespreken in dit satellietsymposium de beste aanpak voor het management van hartf
JAMA trial van een SEH-gebaseerde zorgbundel op 30-daags ontslag en overleving bij oudere patiënten met acuut hartfalen.
Studie naar de renale en cardiovasculaire effecten van SGLT2-remming in combinatie met lisdiuretica bij diabetes met CKD.
ISCHEMIA substudie bij patiënten met een voorgeschiedenis van hartfalen of verminderde LV-functie.
DAPA-HF analyse die aantoont dat dapagliflozine poliklinische verslechtering van hartfalen voorkomt.
JAMA VITALITY-HFpEF trial die vericiguat onderzocht op kwaliteit van leven bij HFpEF. Negatief — vericiguat werkt niet bij behouden EF.
JAMA CAPACITY-HFpEF trial van praliciguat (sGC-stimulator) op inspanningscapaciteit bij HFpEF. Negatief resultaat.
JAMA studie naar de associatie van palliatieve zorginterventies met zorggebruik, kwaliteit van leven en symptoomlast bij hartfalen.

Dit educatieve symposium vanuit het ESC 2020 Digital Congress onderzoekt de nieuwste data over SGLT2-remmers die een verlaging laten zien van cardiovasculair ri
Landmark NEJM EMPEROR-Reduced trial die aantoonde dat empagliflozine cardiovasculaire dood en HF-hospitalisatie significant vermindert bij HFrEF, ongeacht diabe
JAMA Cardiology meta-analyse naar het natuurlijk beloop van asymptomatische ernstige aortastenose en de associatie van vroege interventie met uitkomsten.
Landmark NEJM EAST-AFNET 4 trial die aantoonde dat vroege ritmecontrole cardiovasculaire uitkomsten verbetert bij recent gediagnosticeerd AF. Paradigmashift: va
Studie naar een multimarker benadering met CRP, sST2 en GDF-15 voor prognostische stratificatie bij stabiel hartfalen.
Vergelijking van de nauwkeurigheid van HF-prognostische modellen versus DCM-specifieke modellen bij dilaterende cardiomyopathie.
Gerandomiseerde trial naar thuismonitoring met technologie-ondersteund management bij chronisch hartfalen.
Analyse van sekseverschillen in klinische kenmerken en gerapporteerde kwaliteit van leven bij CRT-patiënten.
Systematische review en meta-analyse naar diabetes als risicofactor voor zowel nieuw als recidiverend hartfalen.
Systematische review van accelerometrie bij cardiovasculaire patiënten met praktische aanbevelingen voor implementatie.
Individuele patiëntdata meta-analyse van de effecten van cardiale contractiliteitsmodulatie (CCM) op functionele capaciteit en QoL bij HF.
PARAGON-HF analyse naar de renale uitkomsten van sacubitril/valsartan bij HFpEF.
Studie naar sekse-specifieke associaties van cardiovasculaire risicofactoren en biomarkers met incident hartfalen.
Landmark Lancet meta-analyse die EMPEROR-Reduced en DAPA-HF combineerde. Definitief klasse-effectbewijs voor SGLT2-remmers bij HFrEF — verankert de vierde pijle
COAPT analyse naar de impact van begeleidende tricuspidalisinsufficiëntie op klinische uitkomsten na MitraClip.
Mechanistische studie naar de diuretische en cardiorenale effecten van empagliflozine bij hartfalen. Inzicht in het werkingsmechanisme voorbij glucoseverlaging.
DAPA-HF analyse naar de interactie van dapagliflozine met diureticagebruik bij HFrEF. Praktische implicaties voor diureticadoseringen.
COAPT analyse die voorspellers identificeerde van klinische respons op MitraClip bij secundaire MR.
Analyse van sacubitril/valsartan-initiatie naar hartfalenvoorgeschiedenis en eerder gebruik van RAAS-antagonisten.
Studie die machine learning toepaste op ECG-kenmerken voor beoordeling van LV diastolische functie.
PARAGON-HF analyse naar het effect van sacubitril/valsartan op biomarkers van extracellulaire matrixregulatie bij HFpEF.
AQUA-AHF trial die tolvaptan vergeleek met furosemide-regime bij gehospitaliseerd HF met hyponatriëmie.
CANDLE gerandomiseerde trial van canagliflozine bij patiënten met diabetes type 2 en chronisch hartfalen.
SCD-HeFT langetermijnuitkomsten van ICD-therapie. Een van de langste ICD follow-upperiodes.
JAMA trial die levothyroxine onderzocht op LV-ejectiefractie bij patiënten met subklinische hypothyreoïdie en recent MI. Negatief resultaat.
Landmark Lancet analyse die het levenslange voordeel schatte van uitgebreide ziekte-modificerende farmacotherapie bij HFrEF. Kwantificeert het cumulatieve voord
JAMA uitgebreide systematische review over systemische amyloïdose inclusief cardiale betrokkenheid. Referentiedocument voor deze groeiende diagnose.
BeAT-HF studie naar baroreflexactivatietherapie bij HFrEF. Neuromodulatie als aanvullende HF-therapie.
JAMA Cardiology GUIDE-IT analyse naar beperkingen bij het bereiken van optimale richtlijngestuurde HF-medicatie.
Expert consensus over het uitvoeren van klinische hartfalentrials tijdens (en na) de COVID-19 pandemie.
Systematische review naar tijdstrends in het risico op plotse hartdood bij hartfalenpatiënten met CRT.
Studie naar variatie in klinische en patiëntgerapporteerde uitkomsten tussen verschillende complexe HFpEF-fenotypen.
Systematische review van poliklinische intraveneuze en subcutane diureticabehandeling bij verslechterend hartfalen.
MOTIVATE-HF gerandomiseerde trial die motivational interviewing onderzocht voor verbetering van zelfzorggedrag bij hartfalen.
Studie naar het effect van adjuvant tolvaptan op sympathische activiteit bij acuut hartfalen met behouden ejectiefractie.
ALDO-DHF analyse naar de economische impact van hartfalen met behouden ejectiefractie.
Vergelijking van bloeddrukverlagende profielen en klinische effecten van ARB's versus calciumantagonisten.
Studie die aantoont dat gepersonaliseerde rate-response programmering de inspanningstolerantie verbetert bij patiënten met cardiale devices.
Landmark NEJM VICTORIA-trial die aantoonde dat vericiguat (sGC-stimulator) cardiovasculaire dood en HF-hospitalisatie vermindert bij HFrEF na recente decompensa
COAPT analyse naar veranderingen in gezondheidsstatus en uitkomsten bij HF-patiënten met mitralisinsufficiëntie.
RESULT-studie die aantoont dat remote monitoring de hospitalisatierate verlaagt bij ICD-patiënten.
PARAGON-HF analyse naar de relatie tussen systolische bloeddruk en uitkomsten met sacubitril/valsartan bij HFpEF.
JAMA publicatie van DAPA-HF naar het effect op verslechterend HF en CV-dood bij patiënten met en zonder diabetes. Bevestigt voordeel ongeacht diabetesstatus.
JAMA Cardiology MOMENTUM 3 analyse naar klinische uitkomsten met LVAD gestratificeerd naar bridge-to-transplant versus destination therapy.
STADE-HF pilotstudie naar sST2 als hulpmiddel voor hartfalenmanagement.
SERVE-HF subanalyse naar biomarkers bij hartfalenpatiënten met centrale slaapapneu.
Studie naar het staken van neurohumorale blokkade bij patiënten die goed reageren op CRT.
LEADER subanalyse naar cardiovasculaire uitkomsten van liraglutide bij diabetespatiënten met versus zonder hartfalen.
ACC/HFSA/ISHLT lifelong learning statement voor specialisten in gevorderd hartfalen en harttransplantatie.
OUTSMART HF gerandomiseerde trial die routinematige versus selectieve cardiale MRI vergeleek bij niet-ischemisch hartfalen.
VITAL-Heart Failure analyse die vitamine D en omega-3 vetzuursuppletie onderzocht op hartfalen-hospitalisatie. Negatief voor beide.
JAMA Cardiology Tele-HF trial die een 9-weeks hybride telerevalidatieprogramma onderzocht op langetermijnuitkomsten bij hartfalen.
Meta-analyse die aantoont dat griepvaccinatie geassocieerd is met betere uitkomsten bij hartfalenpatiënten.
Vergelijking van verpleegkundig geleide versus standaard AF-zorg. Ondersteunt de rol van gespecialiseerde verpleegkundigen.
JAMA Cardiology open-label extensie van PIONEER-HF naar de langetermijnveiligheid van sacubitril/valsartan gestart tijdens HF-hospitalisatie.
REAL-CRT gerandomiseerde trial naar CRT bij patiënten met verlengd AV-interval en smal QRS.
Snelle systematische review naar veiligheid en werkzaamheid van baroreflexactivatietherapie bij HFrEF.
Systematische review naar de effectiviteit van hartfalen-disease-managementprogramma's specifiek bij HFpEF.
Studie naar de geschiktheid van SGLT2-remmers bij diabetespatiënten die worden opgenomen met hartfalen. Implementatiekloof.
PARAGON-HF analyse naar eerdere hartfalenhospitalisatie als effect-modificator voor sacubitril/valsartan bij HFpEF.
DAPA-HF subanalyse naar werkzaamheid en veiligheid van dapagliflozine bij HFrEF gestratificeerd naar leeftijd. Consistent voordeel ongeacht leeftijd.
DAPA-HF analyse naar het effect van dapagliflozine op symptomen, functionele status en kwaliteit van leven bij HFrEF. Patiëntgerapporteerde voordelen.
Analyse naar de interactie van ischemische postconditionering en trombectomie bij STEMI.
Systematische review en meta-analyse naar de complexe interactie tussen obesitas, intentioneel gewichtsverlies en het risico op hartfalen.
CvLPRIT langetermijnfollow-up van complete versus culprit-only revascularisatie bij STEMI met multivatenlijden.
JAMA trial naar een strategie van uitgebreide vasodilatatie versus standaardzorg bij acuut HF op mortaliteit en heropname.
COAPT echocardiografische analyse naar de resultaten van transcatheter mitraalklepherstel op klep- en kamerfunctie.
Studie naar de impact van nierfunctiestoornis op de effectiviteit van bètablokkers bij hartfalen.
Studie naar echocardiografische kenmerken van patiënten met hartfalen en behouden ejectiefractie.
JAMA Cardiology LEADER-analyse naar eerste en recidiverende cardiovasculaire events met liraglutide. Totale eventreductie.
Gerandomiseerde trial naar orale gemodificeerde-afgifte morfine bij dyspneu bij chronisch hartfalen. Palliatieve symptoombehandeling.
Meta-analyse naar het verband tussen linkeratriumgrootte en cardiovasculaire uitkomsten, ongeacht de aanwezigheid van AF.
SUPPORT subanalyse naar de prevalentie en klinische impact van gestoorde glucosetolerantie en albuminurie bij chronisch hartfalen.
Jaaroverzicht van de belangrijkste ontwikkelingen in het hartfalenveld in 2019. Samenvattend overzichtsartikel.
RELAX-AHF analyse die hepatorenale disfunctie identificeerde als marker voor hoogrisicopatiënten met acuut hartfalen.
Analyse naar de voordelen van ivabradine bij hartfalenpatiënten met lage ejectiefractie en hartfrequentie boven 77 bpm.
Studie naar de effecten van een interatriale shunt op pulmonale vaatfunctie bij HFpEF.
Studie die het kortdurend staken van diuretica onderzocht bij stabiele poliklinische hartfalenpatiënten met milde symptomen en optimale therapie.
Landmark NEJM DAPA-HF-trial — het meest impactvolle cardiologische onderzoek van het decennium. Dapagliflozine vermindert het risico op verslechtering van hartf
COMMANDER HF analyse specifiek naar het effect van rivaroxaban op CVA en TIA bij hartfalenpatiënten.
Lancet systematische vergelijking van werkzaamheid en veiligheid van alle eerstelijns antihypertensiva over meerdere nationale databases. Grootste vergelijkende
Systematische review naar hartfalenrisicovoorspelling bij volwassenen met aangeboren hartafwijkingen.
Studie naar acute eGFR-dalingen bij enalapril en de associatie met mortaliteit en cardiovasculaire uitkomsten bij hartfalen met nierziekte.
NEJM PARAGON-HF-trial die sacubitril/valsartan vergeleek met valsartan bij HFpEF. Primaire eindpunt niet gehaald — maar signaal bij lager LVEF-spectrum en vrouw
Analyse die gerandomiseerde versus observationele mortaliteitsdata voor digoxine vergeleek in de DIG-trial. Methodologisch relevant voor het digoxinedebat.
PIONEER-HF biomarkeranalyse die cardiovasculaire biomarkerresponsen vergeleek met sacubitril/valsartan versus enalapril bij acuut HF.
Lancet CONDI-2/ERIC-PPCI trial die remote ischemische conditionering onderzocht bij acuut MI. Definitief negatief — geen klinisch voordeel.
Review over strategieën voor het verbeteren van communicatie in de hartfalenzorg.
Vergelijking van klinische uitkomsten na implantatie van quadripolaire versus bipolaire linkerkamer leads bij CRT.
Haalbaarheidsstudie van neuromusculaire elektrische stimulatie bij patiënten met acuut hartfalen.
Studie naar het effect van bardoxolone op de urine albumine-creatinine ratio bij diabetespatiënten met stadium 4 CKD.
Systematische review naar de diagnostische prestatie van beeldvormingstechnieken voor detectie en differentiatie van cardiale amyloïdose.
MORE-CRT MPP studie naar de conversie van CRT non-responders naar responders met multipoint pacing.
Analyse naar de klinische betekenis van natriuretisch peptiderespons op behandeling bij chronisch hartfalen met verminderde ejectiefractie.
Studie naar de meerwaarde van ICD bij gevorderd hartfalen met LVAD-ondersteuning.
Gerandomiseerde trial die elektrisch geleide vergeleek met beeldvorming-geleide linkerkamer leadplaatsing bij CRT.
Studie naar het effect van remote monitoring op patiëntgerapporteerde uitkomsten bij Europese hartfalenpatiënten met een ICD.
Systematische review en meta-analyse van interventies gericht op het verbeteren van advance care planning bij hartfalen.
Meta-analyse naar het effect van antistollingstherapie bij hartfalenpatiënten in sinusritme (zonder AF). Syntheseert het COMMANDER HF- en WARCEF-bewijs.
NEJM RELAX-AHF-2-trial die serelaxine (recombinant relaxine) onderzocht bij acuut hartfalen. Definitief negatief na de veelbelovende fase-2-resultaten.
COMPASS HF-subanalyse naar rivaroxaban met of zonder aspirine specifiek bij hartfalenpatiënten met coronair of perifeer vaatlijden.
Analyse van leeftijdsafhankelijke klinische kenmerken en uitkomsten bij hartfalen met behouden ejectiefractie.
DANISH subanalyse naar het effect van ICD bij diabetespatiënten met niet-ischemisch systolisch hartfalen.
Pilot trial die hoog versus laag zuurstofgebruik onderzocht bij patiënten met acuut hartfalen.
Review over preventie van cardiotoxiciteit en hartfalen door kankerbehandeling. Cardio-oncologische preventiestrategieën.
FAIR-HF substudie naar het effect van intraveneus ijzer op berekende plasmavolumestatus en klinische congestie bij hartfalen.
Studie van AG10 (acoramidis), een potente transthyretinestabilisator, bij symptomatische ATTR-cardiomyopathie. Nieuw middel naast tafamidis.
Vergelijking van His-bundelpacing versus traditionele biventriculaire pacing voor CRT. Pionierswerk in conduction system pacing.
Analyse naar cardiovasculaire uitkomsten en bereikte bloeddruk bij hoogrisicopatiënten met versus zonder diabetes.
Studie naar de effectiviteit van profylactische ICD-implantatie bij dialysepatiënten. ICD bij eindstadium nierziekte.
Studie naar de invloed van microvasculaire ziekte op cardiovasculaire events bij diabetes type 2. Retinopathie en nefropathie als CV-risicomodificatoren.
JAMA PANACHE gerandomiseerde trial van neladenoson bialanaat (adenosine A1-receptoragonist) bij HFpEF. Negatief resultaat voor inspanningscapaciteit.
DANISH-trial analyse naar de impact van ICD-implantatie op gezondheidsgerelateerde kwaliteit van leven bij niet-ischemisch hartfalen.
COMMANDER HF post-hoc analyse naar rivaroxaban en specifieke trombo-embolische events bij HF met coronairlijden en sinusritme.
Systematische review van klinische predictieregels voor de diagnose van chronisch hartfalen in de eerstelijn.
CANVAS analyse naar het effect van canagliflozine op HF-uitkomsten gestratificeerd naar behouden versus verminderde ejectiefractie bij diabetes type 2.
DECLARE-TIMI 58 analyse specifiek naar het effect van dapagliflozine op hartfalen en mortaliteit bij diabetes type 2. Bevestigt het HF-preventieve effect.
DECLARE-TIMI 58 subanalyse bij patiënten met eerder myocardinfarct — de hoogste risicopopulatie. MACE-voordeel significant in deze subgroep.
Studie naar het effect van intraveneus ijzer op skeletspierenergievoorziening bij chronisch hartfalen met ijzerdeficiëntie. Mechanisme achter het functionele vo
COAPT-analyse naar de gezondheidsstatus en kwaliteit van leven na transcatheter mitraalklepherstel. Patiëntgerapporteerde uitkomsten.
PIONEER-HF klinische uitkomstanalyse die sacubitril/valsartan bevestigt als veilig en effectief bij in-hospital gestarte HF-patiënten.
Studie naar de cardiovasculaire effecten van behandeling met het ketonlichaam 3-hydroxybutyraat bij chronisch hartfalen. Metabole therapie als nieuw concept.
NEJM MOMENTUM 3 definitief rapport van de HeartMate 3 volledig magnetisch zwevende LVAD. Bevestigt de langetermijnsuperioriteit over HeartMate II.
Individuele patiëntdata meta-analyse naar het effect van inspanningsrevalidatie op inspanningscapaciteit en kwaliteit van leven bij hartfalen.
ARREST-AF follow-up die aantoont dat gerichte behandeling van onderliggende aandoeningen de kwaliteit van leven verbetert bij persisterend AF.
Propensity-matched analyse van de associatie tussen mortaliteit en ICD naar etiologie van hartfalen (ischemisch vs niet-ischemisch).
Gerandomiseerde trial naar het effect van spironolacton op linkerventrikelmassa bij hemodialysepatiënten. MRA bij eindstadium nierziekte.
JAMA-studie naar intramyocardiale injectie van mesenchymale precursorcellen en het succesvol tijdelijk ontwennen van LVAD-ondersteuning.
PARADIGM-HF analyse naar het verloop van BNP (niet NT-proBNP) tijdens sacubitril/valsartan. Relevant voor de interpretatie van biomarkers bij ARNI-gebruik.
Analyse naar sekseverschillen in bijwerkingen van aanbevolen hartfalenmedicatie. Vrouwen ervaren mogelijk meer bijwerkingen bij standaarddoseringen.
EMPA-REG OUTCOME analyse die aantoont dat het voordeel van empagliflozine op mortaliteit en HF-hospitalisatie consistent is over het gehele cardiovasculaire ris
Studie naar het effect van sacubitril/valsartan op functionele mitralisklepinsufficiëntie. Onderzocht of neurohormonale remming de MR-graad vermindert.
CANTOS subanalyse die aantoont dat canakinumab hartfalenhospitalisaties vermindert. Inflammatieremming als HF-preventie.
JAMA Cardiology trial van trimetazidine bij niet-obstructieve hypertrofische cardiomyopathie voor verbetering van inspanningscapaciteit. Metabole therapie bij H
Systematische review van ziekenhuisgebaseerde kwaliteitsverbeteringsinterventies bij hartfalen. Overzicht van effectieve implementatiestrategieën.
Studie naar het effect van sacubitril/valsartan op biomarkers van extracellulaire matrixregulatie (fibrose) bij HFrEF. Mechanistisch inzicht.
JAMA PACT-HF gerandomiseerde trial van patiëntgerichte transitional care services bij gehospitaliseerde hartfalenpatiënten.
Studie naar de differentiële associatie van genetisch coronairlijdenrisico met HFrEF versus HFpEF. Genetisch inzicht in hartfalenfenotypen.
NEJM PIONEER-HF-trial die sacubitril/valsartan vergeleek met enalapril bij gehospitaliseerd acuut gedecompenseerd hartfalen. Bevestigt veiligheid en werkzaamhei
Systematische review die aantoont dat tricuspidalisinsufficiëntie onafhankelijk geassocieerd is met verhoogde mortaliteit. Ondersteunt vroegere interventie bij
Studie naar repetitieve levosimendan-infusies bij gevorderd chronisch hartfalen in de kwetsbare periode na ontslag.
Studie die aantoont dat snelle gewichtstoename na ontslag niet betrouwbaar heropnames voorspelt bij hartfalen. Nuanceert de gangbare monitoring.
Studie naar de effecten van spironolacton op collageenmetabolisme-biomarkers als maat voor cardiale fibrose bij ongecontroleerde bloeddruk.
Studie die aantoont dat SMS-berichten na ontslag de kortetermijnuitkomsten en het zelfzorggedrag verbeteren bij chronisch hartfalen.
NEJM DECLARE-TIMI 58-trial die dapagliflozine onderzocht bij diabetes type 2 met CV-risicofactoren. Bevestigt HF-hospitalisatiereductie maar geen significante M
Pilot studie naar het ontlasten van de linkerkamer met Impella vóór reperfusie bij anterieure STEMI. Innovatief concept voor infarctgroottereductie.
CARMELINA analyse specifiek naar hartfalenuitkomsten met linagliptine. Bevestigt neutraliteit van DPP-4-remming op HF-risico.
Studie naar sekseverschillen in de impact van HFrEF op uitkomsten. Vrouwen hebben een betere prognose maar worden mogelijk onderbehandeld.
Analyse van CVA-incidentie en risicofactoren in het MOMENTUM 3 langetermijncohort met de HeartMate 3 LVAD.
Lancet TRED-HF trial die aantoonde dat staken van hartfalenmedicatie bij herstelde dilaterende cardiomyopathie leidt tot recidief. Bepalend voor levenslange beh
Landmark NEJM COAPT-trial die aantoonde dat transcatheter mitraalklepherstel (MitraClip) mortaliteit en hospitalisatie significant vermindert bij HF met ernstig
NEJM MITRA-FR-trial die percutaan mitraalklepherstel (MitraClip) plus medicamenteus vergeleek met medicamenteus alleen bij secundaire MR. Negatief resultaat — i
Langetermijnanalyse naar het effect van zuurstoftherapie op sterfte of hartfalenhospitalisatie bij verdenking acuut MI.
JAMA Cardiology analyse die het geschatte 5-jaars NNT berekende voor sacubitril/valsartan versus ACE-remmer ter preventie van CV-dood of HF-hospitalisatie.
Systematische review en meta-analyse van de prognose van hartfalen met middenbereik ejectiefractie (HFmrEF) vergeleken met HFrEF en HFpEF.
Systematische review van gerandomiseerde dubbelblinde trials met ularitide en andere vasoactieve middelen bij acuut gedecompenseerd hartfalen.
RED-HF analyse naar pro-gastrin-releasing peptide als biomarker bij hartfalenpatiënten met anemie.
FIGHT-trial analyse naar gewichtseffecten van liraglutide bij gevorderd HFrEF. Geen voordelig gewichtsverlies in deze populatie.
Meta-analyse die aantoont dat LVAD-implantatie de glycemische controle verbetert. Onverwacht metabolisch voordeel van mechanische circulatoire ondersteuning.
Meta-analyse van MitraClip gecombineerd met medicamenteuze therapie versus medicamenteus alleen bij hartfalen met mitralisinsufficiëntie. Voorafgaand aan de lat
Economische en kwaliteit-van-leven analyse van NT-proBNP-geleide therapie bij hartfalen. Kosteneffectiviteitsperspectief naast de negatieve klinische resultaten
JAMA INDIE-HFpEF gerandomiseerde trial die anorganisch nitriet onderzocht voor verbetering van inspanningscapaciteit bij HFpEF. Negatieve trial.
NEJM CULPRIT-SHOCK 1-jaarsresultaten die het voordeel van culprit-only PCI bij MI met cardiogene shock bevestigen op langere termijn.
Individuele patiëntdata analyse van twee trials naar aldosteronblokkade na myocardinfarct. Gepoolde analyse voor het MRA-beleid na MI.
MOMENTUM 3 kostenanalyse van zorggebruik en kosten bij de HeartMate 3 LVAD. Economische evaluatie van mechanische circulatoire ondersteuning.
Studie die biomarkers gebruikte om specifieke doodsoorzaken bij AF-patiënten te voorspellen. Differentiëert CV-dood, niet-CV-dood en bloedingsdood.
Studie die sacubitril/valsartan vergeleek met irbesartan bij CKD-patiënten. Onderzoekt de renale effecten van ARNI buiten hartfalen.
NEJM COMMANDER HF-trial die rivaroxaban onderzocht bij hartfalenpatiënten met sinusritme en coronairlijden. Geen voordeel — antistolling bij HF zonder AF niet g
TOTAL subanalyse bij patiënten met hoge trombuslast. Onderzoekt of trombusaspiratie in deze subgroep alsnog voordeel biedt.
JAMA Cardiology 1-jaarsresultaten van het interatriale shuntdevice bij HFpEF. Follow-up van REDUCE LAP-HF met focus op veiligheid en klinische uitkomsten.
JAMA Cardiology systematische review over de mate van inclusie van ouderen, vrouwen en raciale/etnische minderheden in hedendaagse hartfalentrials. Representati
JAMA Cardiology TOPCAT secundaire analyse naar de associatie van natriuretische peptiden met cardiovasculaire prognose bij HFpEF.
Belangrijk methodologisch artikel dat waarschuwt tegen het afleiden van behandeleffecten uit observationele data bij hartfalen. Essentieel voor evidence-based H
Studie naar linkeratriumvolume en cardiovasculaire uitkomsten bij systolisch hartfalen en het effect van antitrombotische behandeling.
NEJM VEST-trial naar de draagbare cardioverter-defibrillator (WCD) na recent MI met verminderde EF. Geen significante reductie in plotse hartdood — onverwacht n
Lancet TIM-HF2 gerandomiseerde trial die telemedische interventie bij hartfalen positief evalueerde. Bewijs voor gestructureerde telemonitoring bij HF.
Analyse naar het effect van pioglitazon op hartfalenincidentie na CVA/TIA bij insulineresistente niet-diabetespatiënten.
Landmark NEJM ATTR-ACT-trial die aantoonde dat tafamidis cardiovasculaire mortaliteit en hospitalisatie significant vermindert bij transthyretine amyloïd cardio
Analyse naar bereikte diastolische bloeddruk en polsdruk bij streef systolische bloeddruk (120-140 mmHg) en cardiovasculaire uitkomsten bij hartfalenpatiënten.
Uitgebreide meta-analyse van hartrevalidatie en lichamelijke activiteit op cardiovasculaire uitkomsten. Referentiedocument voor het hartrevalidatiebeleid.
ARREST-AF studie die aantoont dat gerichte therapie van onderliggende aandoeningen (obesitas, slaapapneu, hypertensie) het sinusritme verbetert na AF-ablatie.
Studie naar het effect van aerobe inspanningstraining met vasculaire occlusie (blood flow restriction) bij chronisch hartfalen.
Individuele patiëntdata meta-analyse naar opportunistische hartfalenscreening met natriuretische peptiden bij AF-patiënten.
Studie naar elektrische spierstimulatie en endotheelfunctie bij gevorderd hartfalen. Alternatieve trainingsmodaliteit voor immobiele HF-patiënten.
Studie naar langetermijneffecten van patiromer op kaliumniveaus en RAAS-remmergebruik bij patiënten met mild hartfalen en diabetische nefropathie.
Vergelijking van langetermijnkenmerken en prognose van patiënten met HFmrEF versus HFrEF en HFpEF. Positioneert de intermediaire categorie.
CANVAS-analyse specifiek gericht op hartfalenuitkomsten met canagliflozine bij diabetes type 2. Bevestigt het HF-preventieve effect van SGLT2-remming.
Meta-analyse naar het effect van CPAP op cardiovasculaire events bij patiënten met obstructieve slaapapneu. Teleurstellend: geen significante reductie ondanks v
Studie naar de impact van cardioprotectieve therapieën op het oedeem-gebaseerde area at risk bij gereperfuseerd STEMI middels cardiac MRI.
JAMA Cardiology pilot trial van een maatschappelijk werker-geleide palliatieve zorginterventie bij hoogrisico hartfalenpatiënten.
JAMA Cardiology secundaire PARADIGM-HF analyse naar het effect van sacubitril/valsartan op fysieke en sociale activiteitsbeperkingen. Patiëntgerapporteerde uitk
JAMA Cardiology analyse naar de associatie van fibroblast growth factor 23 met recidiverende cardiovasculaire events na ACS. FGF-23 als cardiorenal risicobiomar
Post-hoc analyse van de SHIFT-trial naar de veiligheid en werkzaamheid van ivabradine bij Chagas-cardiomyopathie. Uitbreiding naar een tropische etiologie.
Praktijkanalyse die inzichten biedt in de implementatie van sacubitril/valsartan in de dagelijkse hartfalenzorg. Barrières en facilitatoren voor adoptie.
Studie naar de hemodynamische effecten van levosimendan bij patiënten met gevorderd maar stabiel chronisch hartfalen. Evaluatie van inotrope ondersteuning bij a
Studie naar een geïndividualiseerd doseringsregime van patiromer ter preventie van hyperkaliëmie bij patiënten met hartfalen en chronische nierziekte.
Studie die aantoont dat complementactivatie correleert met de ernst van hartfalen bij patiënten met acuut MI. Immunologische mechanismen bij acuut HF.
Studie die aantoont dat nierfunctieverslechtering bij acuut hartfalen tijdens agressieve diurese niet geassocieerd is met tubulaire nierschade. Geruststellend v
Analyse die aantoont dat het prognostische voordeel van CRT groter is bij concordant versus discordant LBTB. Verfijnt de CRT-indicatiestelling op ECG-morfologie
Studie naar het gebruik van geïntegreerde devicediagnostiek voor risicostratificatie van cardiovasculaire en hartfalen-hospitalisaties.
PRIMA II gerandomiseerde trial naar NT-proBNP-geleide therapie bij acuut gedecompenseerd hartfalen. Geen voordeel van biomarker-geleide intensivering in de acut
Multicenter studie naar sildenafil bij patiënten met gecorrigeerd kleplijden en persisterende pulmonale hypertensie. Onderzoekt farmacologische reductie van res
NEJM 2-jaarsresultaten van MOMENTUM 3 die de superioriteit van de HeartMate 3 LVAD bevestigen. Significant minder heropnames en pomptrombose dan eerdere generat
Gerandomiseerde trial die aantoonde dat een 2-jarig intensief trainingsprogramma op middelbare leeftijd de cardiale effecten van sedentaire veroudering kan omke
Studie die geen associatie aantoonde tussen hartfalen en het optreden van kanker. Geruststellend voor de onco-cardiologische discussie.
Pilot gerandomiseerde placebogecontroleerde trial naar eenmalig intraveneus ijzer bij hartfalenpatiënten in Zuidoost-Azië. Onderzoekt IV ijzer in een nieuwe pop
Studie naar CRT bij hartfalenpatiënten met smal QRS. Bevestigt dat CRT bij smal QRS niet effectief is — alleen bij breed QRS (≥130 ms) geïndiceerd.
Studie naar de relatie tussen digoxinegebruik en mortaliteit bij AF-patiënten. Het debat over de veiligheid van digoxine bij AF blijft actueel.
Studie die proteomics inzet voor vroege detectie en mechanistische karakterisering van onverwachte schadelijke effecten van geneesmiddelen bij hartfalen.
JAMA Cardiology review die poliklinische verslechtering van hartfalen bespreekt als potentieel therapeutisch aangrijpingspunt. Verschuift de focus van hospitali
Systematische review en meta-analyse van doodsoorzaken bij patiënten met CRT-P versus CRT-D. Relevant voor de keuze tussen resynchronisatie met of zonder ICD-co
Uitgebreide meta-analyse die de effecten van alle medicamenteuze behandelingen op uitkomsten bij HFpEF evalueerde. Referentiedocument voor het beperkte therapeu
STICH-subanalyse naar sekseverschillen in uitkomsten na chirurgische revascularisatie bij ischemisch hartfalen. Vrouwen waren ondervertegenwoordigd maar hadden
EMPA-REG OUTCOME analyse naar de effecten van empagliflozine op cardiovasculaire dood en hartfalenhospitalisatie over het volledige spectrum van HF-risico. Beve
Landmark NEJM CASTLE-AF-trial die aantoonde dat katheterablatie voor AF de mortaliteit en HF-hospitalisatie significant vermindert bij patiënten met hartfalen.
JAMA Cardiology analyse naar cardiovasculaire uitkomsten gestratificeerd naar albuminurie en nierziekte bij hoogrisico diabetes type 2.
Studie naar de prognostische waarde van BNP bij hartfalenpatiënten met relatief behouden ejectiefractie (>35%). Relevant voor risicostratificatie bij de grijze
Studie naar herstel van hartfunctie en vrijheid van hartfalen na ACS en coronaire revascularisatie. Prognose na succesvolle revascularisatie bij initieel vermin
ANTHEM-HFpEF studie naar autonome regulatietherapie (nervus vagus-stimulatie) bij hartfalen met behouden ejectiefractie. Neuromodulatie als nieuw therapieconcep
Studie naar potentiële doelen voor inspanningsinterventies bij HFpEF: hoeveelheid versus intensiteit. Optimaliseert trainingsprogramma's voor HFpEF.
REDUCE LAP-HF I-trial naar een transcatheter interatriale shunt device voor behandeling van HFpEF. Innovatief structureel concept voor verlaging van linkeratriu
IPD meta-analyse naar de prognostische waarde van hoog-sensitief troponine T bij chronisch hartfalen. Kwantificeert het risico per stijging en definieert afkapw
Analyse die de risico's bespreekt van overinterpretatie van interimdata, geïllustreerd aan de hand van de TOTAL-trial over trombectomie bij STEMI. Methodologisc
Meta-analyse naar endocardiale versus epicardiale linkerkamerpacing bij CRT. Onderzoekt of endocardiale positionering de CRT-respons verbetert.
Individuele patiëntanalyse van meerdere trials naar het effect van bètablokkers bij alle drie de HF-fenotypen. Bevestigt voordeel bij HFrEF in sinusritme maar n
Systematische review en collaboratieve meta-analyse van kortetermijn actieve mechanische ondersteuningsdevices bij cardiogene shock. Referentie voor het device-
Studie die aantoont dat abdominale obesitas geassocieerd is met verhoogde totale mortaliteit bij HFpEF-patiënten. Buikomvang als risicomarker naast BMI.
Langetermijnfollow-up van de DANPACE-trial naar enkelvoudige atriale versus tweekamer pacing bij sick sinus syndroom. Onderzoekt het effect op AF-incidentie en
PARAMETER follow-upanalyse naar het effect van sacubitril/valsartan op cardiovasculaire remodellering bij essentiële hypertensie. ARNI als antihypertensivum met
Studie naar het effect van het type atriumfibrilleren (paroxysmaal vs persisterend vs permanent) op uitkomsten bij patiënten met HFrEF.
DANISH-analyse die het effect van leeftijd onderzocht op het voordeel van primaire preventie-ICD bij niet-ischemisch systolisch hartfalen. Jongere patiënten had
Studie naar defibrillatie-drempelwaarden bij rechtspectoraal geïmplanteerde ICD's en het effect van golfvorm-optimalisatie.
Systematische review en meta-analyse naar het effect van renine-angiotensine blokkade bij hartfalen met behouden ejectiefractie. Ondanks breed gebruik is het be
Meta-analyse van gerandomiseerde trials naar intermitterend levosimendan bij gevorderd hartfalen. Onderzoekt of herhaalde toediening ziekenhuisopnames verminder
Studieprotocol van DIUR-AHF naar de optimale toedieningswijze van intraveneuze lisdiuretica bij acuut hartfalen.
Studie die aantoont dat de klinische presentatie bij de eerste hartfalenhospitalisatie niet voorspellend is voor de aard van toekomstige heropnames. Implicaties
Gerandomiseerde placebogecontroleerde BOOST-2-trial naar intracoronaire autologe beenmergceltransfer na myocardinfarct. Follow-up van het celtherapieconcept.
Studie naar pulmonalisdrukgeleide therapie (CardioMEMS) specifiek bij patiënten met hartfalen en verminderde ejectiefractie. Verfijning van de CHAMPION-trial na
SPRINT-analyse naar de relatie tussen visit-to-visit variabiliteit in systolische bloeddruk en cardiovasculaire uitkomsten. Bloeddrukvariabiliteit als onafhanke
Studie naar de prognostische betekenis van centrale slaapapneus over een volledig 24-uursperiode bij hartfalenpatiënten. Verfijning van de risicostratificatie b
TOPCAT-analyse naar het verband tussen lichamelijke activiteit en prognose bij hartfalen met behouden ejectiefractie. Beweging als modificeerbare risicofactor b
Studie naar ivabradine bij kinderen met dilaterende cardiomyopathie en chronisch hartfalen. Een van de weinige pediatrische hartfalentrials.
Protocol van de BUDAPEST-CRT Upgrade Study naar CRT-upgrade bij patiënten met rechtkamerpacing-geïnduceerde cardiomyopathie.
JAMA Cardiology ATHENA-HF-trial die hooggedoseerd spironolacton onderzocht bij acuut hartfalen. Geen klinisch voordeel — negatieve trial voor MRA-intensivering
JAMA GUIDE-IT-trial die NT-proBNP-geleide therapie vergeleek met standaardzorg bij hoogrisico hartfalenpatiënten. Geen voordeel van biomarker-geleide intensiver
JACC-publicatie van de 2017 gerichte richtlijnupdate voor hartfalen. Gelijktijdige publicatie met de Circulation-versie voor maximale bereikbaarheid.
Gerichte richtlijnupdate 2017 voor hartfalenmanagement met geactualiseerde aanbevelingen voor nieuwe farmacotherapie waaronder sacubitril/valsartan en ivabradin
Multicenter gerandomiseerde trial die standaard versus geïntensiveerd hartfalenmanagement vergeleek op zorgkosten. Economische evaluatie van intensieve HF-progr
Review over remote hartfalenmanagement middels implanteerbare elektronische devices. Overzicht van de evidence voor telemonitoring en hemodynamische sensoren.
Gerandomiseerde dubbelblinde trial van TRV027, een biased ligand van de angiotensine II type 1-receptor, bij patiënten met acuut hartfalen. Innovatief farmacolo
Gerandomiseerde 3-jaars trial die 4000 IU vitamine D per dag onderzocht bij hartfalen. Geen effect op totale mortaliteit — definitieve negatieve trial voor vita
Gerandomiseerde PAL-HF-trial die gespecialiseerde palliatieve zorg onderzocht bij gevorderd hartfalen. Toonde verbetering van kwaliteit van leven, depressie en
Grote real-world studie die aantoont dat SGLT2-remmers geassocieerd zijn met een lager risico op hartfalen en sterfte vergeleken met andere glucoseverlagende me
Studie die plotse versus niet-plotse hartdood probeerde te voorspellen bij post-MI-patiënten met verminderde LVEF middels periodegramanalyse. Relevant voor ICD-
NEJM APHINITY-trial naar adjuvante dubbele HER2-blokkade bij borstkanker. Cardio-oncologisch relevant vanwege de cardiotoxiciteit van anti-HER2-therapie.
Studie die arteriële verstijving bij inspanning onderzocht bij patiënten met HFpEF. Arteriële stijfheid als bijdragend mechanisme aan inspanningsintolerantie bi
Uitgebreide review over de werkingsmechanismen van CRT en het potentieel voor verdere optimalisatie. Overzicht van elektrische en mechanische resynchronisatie.
ASCEND-HF analyse die uitkomsten vergeleek tussen patiënten gehospitaliseerd voor nieuw versus verslechterend chronisch hartfalen. De novo HF heeft een ander ri
Analyse naar de interactie tussen hartfrequentie, hartritme (sinusritme vs AF) en het behandelvoordeel van bètablokkers bij hartfalen. Relevant voor de therapie
Gepoolde analyse op patiëntniveau van drie trials naar dagelijkse remote ICD-monitoring. Onderzoekt of vroegtijdige detectie van aritmieën en deviceproblemen de
JAMA Cardiology meta-analyse van primaire preventie-ICD bij niet-ischemische cardiomyopathie. Onderzocht of het mortaliteitsvoordeel van ICD ook geldt buiten is
JAMA Cardiology gerandomiseerde trial die maandelijks hooggedoseerd vitamine D onderzocht voor preventie van cardiovasculaire ziekte. Geen beschermend effect aa
6-maandsresultaten van MOMENTUM 3 met focus op hemocompatibiliteit van de volledig magnetisch zwevende HeartMate 3 LVAD. Significant minder hemolyse en pomptrom
NEJM TRUE-AHF-trial die ularitide (synthetisch urodilatine) onderzocht bij acuut hartfalen. Geen reductie in cardiovasculaire mortaliteit, ondanks hemodynamisch
MADIT-CRT langetermijnanalyse naar de invloed van multipele comorbiditeiten op de respons op CRT. Comorbiditeiten verminderen het voordeel van resynchronisatiet
JAMA IRONOUT-HF-trial die oraal ijzerpolysaccharide onderzocht voor verbetering van inspanningscapaciteit bij HFrEF met ijzerdeficiëntie. In tegenstelling tot I
Studie naar de invloed van automatische pacing-timingaanpassingen op de effectieve linkerkamerpacing bij CRT. Technologische optimalisatie voor betere CRT-respo
JAMA Cardiology trial naar het effect van ischemische postconditionering tijdens primaire PCI bij STEMI. Onderzocht of gecontroleerde reperfusie de myocardschad
Resultaten van de SOCRATES-PRESERVED-trial naar vericiguat (sGC-stimulator) bij patiënten met verslechterend chronisch hartfalen met behouden ejectiefractie. Vr
Analyse van de relatie tussen systolische bloeddruk en cardiovasculaire uitkomsten en de werkzaamheid van sacubitril/valsartan bij chronisch hartfalen. Relevant
Studie naar het effect van gestructureerde inspanningstraining bij patiënten met de combinatie chronisch hartfalen en atriumfibrilleren — twee aandoeningen die
Studie die aantoont dat extra elektroden op de Quartet linkerkamerlead meer programmeerbare pacingopties bieden dan bipolaire en tripolaire equivalenten bij CRT
Gerandomiseerde CAT-HF-trial naar cardiovasculaire uitkomsten met minuutventilatie-gestuurde adaptieve servoventilatie bij hartfalen. In context van de SERVE-HF
STICH-analyse naar plotse hartdood bij patiënten met ischemisch hartfalen die CABG ondergingen. Onderzocht of revascularisatie het risico op plotse dood vermind
Studie naar de kortetermijneffecten van tolvaptan op vochtbalans en symptomen bij patiënten met acuut hartfalen en volume-overbelasting.
Studie naar het effect van tolvaptan (vasopressinereceptorantagonist) bij patiënten opgenomen met acuut hartfalen. Onderzoekt aquaretische therapie als aanvulli
Analyse van de CHARM-trial naar het CVA-risico bij HFpEF-patiënten zonder atriumfibrilleren. Relevant voor de vraag of antistolling geïndiceerd is bij HFpEF zon
Analyse naar de prognostische implicaties van LV global longitudinal strain bij HF-patiënten met smal QRS behandeld met CRT. Strain als aanvullende risicomarker
RESPOND-CRT-trial naar optimalisatie van cardiale resynchronisatietherapie met een contractiliteitssensor. Onderzocht of individuele hemodynamische optimalisati
Resultaten na 39 weken van de prospectieve gerandomiseerde dubbelblinde C-CURE-trial naar cardiopoietische celtherapie bij gevorderd ischemisch hartfalen.
Studie die myocardiaal herstel onderzocht bij HF-patiënten met auto-antilichamen tegen bèta-1-adrenerge receptoren. Onderzoekt een immunologisch subtype van har
Studie naar de effecten van hoog-intensieve intervaltraining (HIIT) op functionele capaciteit en cardiale functie bij HFrEF-patiënten. Onderzoekt de veiligheid
Analyse naar de invloed van diabetes op klinische kenmerken, echocardiografische bevindingen en cardiovasculaire uitkomsten bij HFpEF-patiënten. Diabetes vererg
Analyse van de specifieke doodsoorzaken bij HFpEF-patiënten. In tegenstelling tot HFrEF wordt de mortaliteit bij HFpEF meer gedomineerd door niet-cardiovasculai
NEJM-publicatie over een nieuwe intrapericardiale LVAD voor gevorderd hartfalen. Miniatuurisatie en minder invasieve implantatie als volgende stap in mechanisch
Landmark NEJM MOMENTUM 3-trial van de HeartMate 3 LVAD — volledig magnetisch zwevende pomp bij gevorderd hartfalen. Superieur aan eerdere generaties met signifi
Individuele patiëntdata meta-analyse van de Thrombectomy Trialists Collaboration naar het effect van trombusaspiratie bij STEMI. Definitief bewijs dat routinema
JAMA Cardiology analyse die aantoont dat sacubitril/valsartan het risico op hyperkaliëmie vermindert bij HF-patiënten behandeld met mineralocorticoïdreceptorant
JAMA Cardiology geactualiseerde richtlijnen voor de selectie en listing van kandidaten voor harttransplantatie. Bevat herziene criteria voor indicatie en contra
Lancet fase-2-trial van omecamtiv mecarbil, een cardiale myosineactivator, bij chronisch hartfalen. Farmacokinetische en farmacodynamische optimalisatie als voo
Studie naar de prognostische waarde van seriële NT-proBNP-metingen bij hartfalenpatiënten. Veranderingen in natriuretische peptiden als dynamische risicomarker
AHA scientific statement over de bijdrage en het management van comorbiditeiten bij hartfalen. Integrale benadering van het cardiometabole risicoprofiel bij HF-
Studie naar de invloed van BMI op de diagnostische nauwkeurigheid van natriuretische peptiden (NT-proBNP en BNP) bij acuut hartfalen. Relevant voor de interpret
STICH-trial 10-jaarsanalyse naar de interactie tussen leeftijd en het voordeel van CABG bij patiënten met ischemisch hartfalen en verminderde ejectiefractie.
Gerandomiseerde trial naar telemonitoring van vochtbalans als signalering voor hartfalendecompensatie. Onderzoekt of remote vochtstatusdetectie hospitalisaties
Studie naar het effect van aldosteronantagonisme op inspanningstolerantie bij hartfalen met behouden ejectiefractie. Onderzoekt of mineralocorticoïdreceptorblok
JAMA-trial die high-flow neuscanule vergeleek met non-invasieve ventilatie voor preventie van reïntubatie en respiratoir falen na extubatie. Relevant voor de IC
Uitgebreide systematische review van 16 jaar klinisch onderzoek naar stamceltherapie bij hartfalen. Evalueert de stand van zaken van regeneratieve cardiologie.
Landmark NEJM DANISH-trial die onderzocht of ICD-implantatie de mortaliteit vermindert bij patiënten met niet-ischemisch systolisch hartfalen. Bepalend voor de
Gerichte richtlijnupdate met nieuwe aanbevelingen voor farmacologische hartfalentherapie, waaronder sacubitril/valsartan (ARNI). Integratie van PARADIGM-HF-resu
MADIT-CRT-substudie naar de klinische implicaties van volledig linkszijdig reverse remodelling bij patiënten met CRT. Super-responders met normalisatie van LV-f
Cumulatieve meta-analyse met trial sequential analysis die het bewijs voor intensieve versus standaard bloeddrukverlaging samenvoegt. Kwantificeert het punt waa
JAMA gerandomiseerde trial die liraglutide onderzocht bij patiënten met gevorderd HFrEF. In tegenstelling tot het cardiovasculaire voordeel bij diabetes was er
Analyse van het effect van sacubitril/valsartan (LCZ696) op 30-daagse heropnames na een hartfalenhospitalisatie. Klinisch relevant voor het acute-naar-chronisch
Gerandomiseerde trial naar een transitional palliatief zorgmodel bij patiënten met eindstadium hartfalen. Onderzocht of gestructureerde overgang naar palliatiev
Gerandomiseerde studie die finerenon vergeleek met eplerenon bij patiënten met verslechterd chronisch hartfalen en diabetes mellitus en/of CKD. Vroege evaluatie
De ESC-richtlijn 2016 voor hartfalen — het standaardwerk dat de basis legde voor de huidige hartfalenbehandeling met viervoudige medicamenteuze therapie. Introd
Gerandomiseerde trial van chronische nervus vagus-stimulatie bij patiënten met hartfalen met verminderde ejectiefractie. Onderzocht een nieuw neuromodulatoir aa
Gerandomiseerde trial naar een video-beslissingsondersteunend instrument voor advance care planning bij patiënten met gevorderd hartfalen. Pionierend onderzoek
JAMA gerandomiseerde analyse van SPRINT specifiek bij volwassenen ≥75 jaar die aantoonde dat intensieve bloeddrukcontrole cardiovasculaire events en mortaliteit
JAMA gerandomiseerde trial die onderzocht of escitalopram de mortaliteit en hospitalisatie vermindert bij hartfalenpatiënten met comorbide depressie. Bespreekt
Lancet gerandomiseerde trial van ixmyelocel-T (autologe celtherapie) bij patiënten met ischemisch hartfalen. Onderzocht de werkzaamheid van een cel-gebaseerde t
Analyse van de PARADIGM-HF-trial die het belang van klinische verslechtering onderstreept bij poliklinisch behandelde hartfalenpatiënten. Verslechtering is een
Gerandomiseerde studie naar het effect van vitamine D-suppletie op de hartfunctie bij patiënten met chronisch hartfalen. Onderzocht of correctie van vitamine D-
Gerandomiseerde 2×2 factoriële placebogecontroleerde PRADA-trial die cardioprotectieve strategieën onderzocht tijdens adjuvante borstkankerbehandeling. Pioniers
Registeranalyse die verbeterde uitkomsten toont bij herhaalde intracoronaire beenmergcelinjecties bij hartfalen. Biedt rationale voor de gerandomiseerde REPEAT-
Preliminaire resultaten van een prospectieve studie naar CRT super-responders — patiënten met substantiële verbetering van de LV-functie. Onderzocht of pacing v
Gerandomiseerde studie die papillairspierapproximatie plus annuloplastiek vergeleek met restrictieve annuloplastiek alleen bij ernstige ischemische mitralisklep
Studie die aantoont dat verminderd hartminuutvolume niet de dominante oorzaak is van nierfunctiestoornissen bij hartfalen. Veneuze congestie en neurohormonale a
Analyse van de BLOCK HF-studie die aantoonde dat biventriculaire pacing (CRT) superieur is aan conventionele rechterkamerpacing bij patiënten met AV-blok en LV-
JAMA Cardiology gerandomiseerde trial naar intracoronaire transfer van het adenylylcyclase 6-gen bij patiënten met hartfalen. Verkent een nieuw gentherapeutisch
JAMA Cardiology analyse van de TECOS-trial naar het verband tussen sitagliptine en hartfalengerelateerde opnames bij patiënten met diabetes type 2. Relevant voo
Meta-analyse die het effect van mineralocorticoïdreceptorantagonisten (MRA's) op het ontstaan en recidiveren van atriumfibrilleren onderzocht. Ondersteunt een r
Uitgebreid overzichtsartikel over de huidige stand van zaken en toekomstperspectieven van katheterablatie voor atriumfibrilleren bij patiënten met chronisch har
Systematische review die de kernmechanismen identificeerde van effectieve disease-managementinterventies bij hartfalen. Biedt een raamwerk voor het ontwerpen va
Gerandomiseerde trial die vroege toevoeging van spironolacton onderzocht bij patiënten met een acuut myocardinfarct. Onderzocht of vroege mineralocorticoïdrecep
Gerandomiseerde trial die katheterablatie vergeleek met amiodaron bij patiënten met persisterend AF, hartfalen en een implanteerbare defibrillator. Onderzoekt d
NEJM-publicatie van de STICH-trial die CABG plus medicamenteuze therapie vergeleek met medicamenteuze therapie alleen bij patiënten met ischemische cardiomyopat
NEJM-trial die aliskiren (directe renineremmer) vergeleek met enalapril en de combinatie bij hartfalen met verminderde ejectiefractie. Definitieve trial die de
Gepoolde analyse op individueel patiëntniveau uit 10 gerandomiseerde trials die het verband kwantificeerde tussen infarctgrootte en klinische uitkomsten na prim
Studie naar het effect van toenemende geïnspireerde zuurstofconcentratie op inspanningscapaciteit bij patiënten met chronisch hartfalen. Onderzoekt of supplemen
Fase-II-studie van omecamtiv mecarbil, een selectieve cardiale myosineactivator, bij patiënten met acuut hartfalen. Eerste klinische evaluatie van een nieuw wer
Meta-analyse op individueel patiëntniveau die de effectiviteit van zelfmanagementinterventies bij hartfalen onderzocht. Analyseert welke specifieke patiëntgroep
Gerandomiseerde Lancet-trial naar intracoronaire toediening van SERCA2a-gentherapie bij patiënten met gevorderd hartfalen. Onderzocht of correctie van deficiënt
NEJM-trial die onderzocht of een combinatie van educatie, informaticasystemen en financiële prikkels risicovolle voorschrijfpraktijken en vermijdbare geneesmidd
Studie naar het nut van intrathoracale impedantiemonitoring (IIM) bij implanteerbare devices voor het vroegtijdig detecteren van decompensatie bij chronisch har
Studie die meerdere variabelen uit cardiopulmonale inspanningstesten simultaan vergeleek op prognostische waarde bij chronisch hartfalen. Onderzoekt welke CPX-p
Systematische review en meta-analyse van prospectieve studies naar het verband tussen BMI, abdominale adipositas en het risico op hartfalen. Onderzocht of ook o
Studie die naast globale LV-functiematen ook regionale myocardiale strain onderzocht als voorspeller van uitkomsten bij patiënten met LV-disfunctie of hartfalen
Gerandomiseerde studie bij 126 patiënten met een groot eerste myocardinfarct die onderzocht of pacing in de peri-infarctzône linkerkamerremodellering en klinisc
Subanalyse die de werkzaamheid van spironolacton onderzocht bij HFpEF-patiënten gestratificeerd naar ejectiefractie. Hoewel de primaire TOPCAT-trial geen signif
Gerandomiseerde studie die de optimale positie van de rechterkamerlead bij CRT-patiënten onderzocht. Vergeleek septumpacing met de traditionele apexpositie op k
Complete follow-upresultaten van de CHAMPION-trial naar pulmonalisdrukgeleide behandeling van chronisch hartfalen. De significante reductie in hartfalengerelate
NEJM-trial die mitralisklepherstel vergeleek met klepvervanging bij patiënten met ernstige ischemische mitralisklepinsufficiëntie. Na twee jaar was er geen sign
Studie naar relatieve wanddikte (RWT) als maat voor linkerkamergeometrie en voorspeller van ventriculaire tachyaritmieën bij patiënten met LV-disfunctie. RWT ka
Studie naar metabole profielen bij hartfalen die aantoont dat langketen-acylcarnitines prognostische waarde hebben en reversibel zijn na plaatsing van een mecha
Eénjaarsfollow-up van de grootste gerandomiseerde trial naar trombusaspiratie bij STEMI. De resultaten helpen het debat over de langetermijnvoordelen van routin
JAMA-studie die het effect vergeleek van calorierestrictie versus aerobe inspanningstraining op piekcapaciteit en kwaliteit van leven bij obese oudere patiënten
Analyse van de EchoCRT-trial bij hartfalenpatiënten met smal QRS (<130 ms) en echocardiografische dyssynchronie. Persisterende of verergerde dyssynchronie was g
Gerandomiseerde studie naar de meerwaarde van gerichte echografie (pleuravocht en vena cava inferior) door gespecialiseerde verpleegkundigen bij poliklinische h